STMicroelectronics ALED6000 Monolithische Schaltregler

STMicroelectronics ALED6000 Monolithische Schaltregler sind für die Versorgung der Hochleistungs-LED-Ansteuerung mit einem DC-Strom von bis zu 3 A ausgelegt. Der ALED6000 verfügt über einen großen Eingangsspannungsbereich, wodurch das Bauteil eine ideale Wahl für Automotive-Systeme ist. Der typische RSENSE-Spannungsabfall von 250 mV verbessert die Effizienzleistung und die digitale Verdunkelung wird durch die Ansteuerung des dedizierten DIM-Pins implementiert.

Die ALED6000 monolithischen Schaltregler von STM bieten eine einstellbare Strombegrenzung, die zur Auswahl des Induktivitäts-RMS-Stroms entsprechend dem Ausgangs-LED-Nennstrom ausgelegt ist. Durch die Einstellung der Schaltfrequenz hat die Applikation eine kompakte Größe. Eine Impuls-zu-Impuls-Stromerkennung mit digitaler Frequenzteilung setzt einen wirksamen Konstantstromschutz über die verschiedenen Applikationsbedingungen um. Der VBIAS-Pin verfügt über eine Embedded-Umschaltung, die den Wirkungsgrad bei geringer Last maximiert.

Mehrere Bauteile können durch die gemeinsame Nutzung des SYNC-Pins synchronisiert werden, um das Rauschen in rauscharmen Applikationen zu verhindern und den Eingangsstrom-RMS-Wert zu reduzieren.

Merkmale

  • AEC-Q100-qualifiziert
  • Bis zu 3 A DC-Ausgangsstrom
  • 4,5 V bis 61 V Betriebseingangsspannung
  • RDS(on) = 250 mΩ (typisch)
  • Einstellbare fSW (250 kHz bis 1,5 MHz)
  • Verdunkelungsfunktion mit dediziertem Pin
  • Niedrige IQ-Abschaltung (10 µA von VIN, typisch)
  • Niedriger IQ-Betrieb (2,4 mA typisch)
  • ±3 % Ausgangsstromgenauigkeit über Temperatur
  • Synchronisierung
  • Dedizierter Freigabekontakt
  • Einstellbare Sanftanlauf-Zeit
  • Einstellbare Strombegrenzung
  • Low-Dropout-Betrieb (12 μs max.)
  • VBIAS verbessert den Wirkungsgrad bei leichter Last
  • Automatische Wiederherstellung bei thermischer Abschaltung

Applikationen

  • Geeignet für Automotive-Systeme
  • HB LED-Treiber-Applikationen
  • Halogenlampen-Ersatz

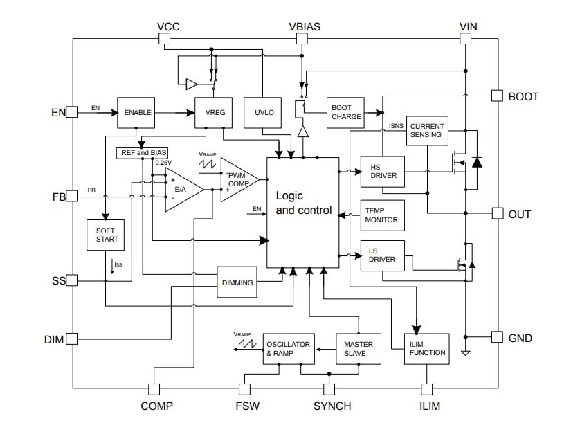
Blockdiagramm

Blockdiagramm - STMicroelectronics ALED6000 Monolithische Schaltregler

Applikations-Schaltplan

STMicroelectronics ALED6000 Monolithische Schaltregler
Veröffentlichungsdatum: 2021-02-16 | Aktualisiert: 2022-03-11