STMicroelectronics AEK-POW-LDOV02J Evaluierungsboard
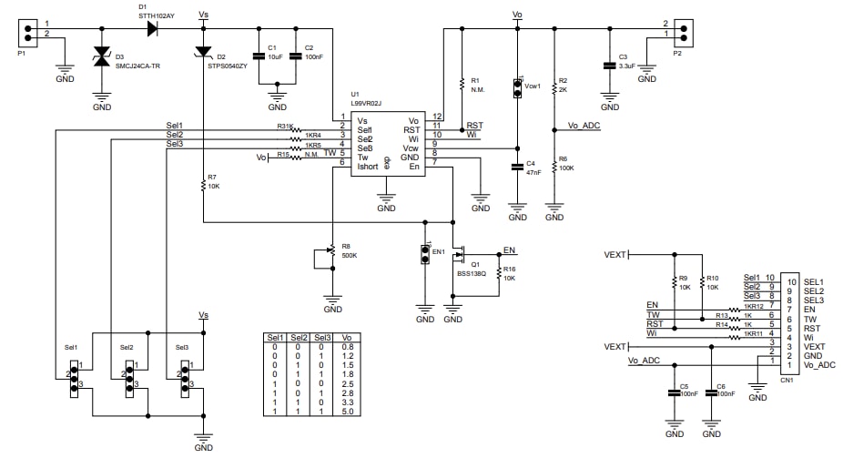
Das STMicroelectronics AEK-POW-LDOV02J Evaluierungsboard basiert auf dem L99VR02J Automotive-linear-Spannungsregler mit konfigurierbarer Ausgangsspannung. Dieses Board verfügt über acht wählbare feste Ausgangsspannungen (0,8 V, 1,2 V, 1,5 V, 1,8 V, 2,5 V, 2,8 V, 3,3 V und 5 V) mit einer Laststromfähigkeit von bis zu 500 mA. Das AEK-POW-LDOV02J Evaluierungsboard enthält einen Freigabe-Pin, einen Reset, einen Watchdog, eine fortschrittliche thermische Warnung mit Ausgangsüberspannungserkennung und eine schnelle Ausgangsentladung. Dieses Evaluierungsboard wird in einem Temperaturbereich (TJ) von -40 °C bis 175 °C betrieben und eignet sich für elektronische Applikationen mit hohen Temperaturen. Zu den typischen Applikationen gehören Mikrocontroller-Versorgungen, Automotive-Display-Treiber, Sensoren und Infotainment-Prozessoren.Merkmale
- Schutz- und Diagnosefunktionen:
- Freigabe-Pin
- Reset
- Watchdog
- Programmierbarer Kurzschluss-Ausgangsstrom (Ishort)
- Fortschrittliche thermische Warnung mit Ausgangsüberspannungserkennung
- Schnelle Ausgangsentladung
- 0,8 V, 1,2 V, 1,5 V, 1,8 V, 2,5 V, 2,8 V, 3,3 V und 5 V Wählbare feste Ausgangsspannungen
- Laststromfähigkeit von bis zu 500 mA
Applikationen
- Mikrocontroller-Versorgungen
- Automobil-Display-Treiber
- Sensoren
- Infotainment-Prozessoren
Blockdiagramm
Schaltschema
Veröffentlichungsdatum: 2023-05-23
| Aktualisiert: 2023-06-05
