STMicroelectronics AEK-POW-LDOV01S Evaluierungsboard
Das AEK-POW-LDOV01S Evaluierungsboard von STMicroelectronics ist zur Evaluierung der Funktionsweise des L99VR01STR konfiguriert. Der lineare Spannungsregler L99VR01 LDO liefert einen Laststrom von bis zu 200 mA und verbraucht nur 1μA Ruhestrom, wenn der Regler deaktiviert ist. Der lineare Spannungsregler L99VR01 LDO ist für Automotive-Applikationen konzipiert und in den Gehäusen SO-8 und PowerSSO-12 erhältlich.Das STM AEK-POW-LDOV01S Evaluierungsboard ist ideal für verschiedene elektronische Applikationen, wie z. B. Mikrocontroller-Versorgungen, Display-Treiber für Fahrzeuge, Sensoren und Infotainment-Prozessoren. Das Bauteil bietet eine thermische Leistung von bis zu 150 °C und eignet sich damit für elektronische Anwendungen in Umgebungen mit hohen Temperaturen und für Anwendungen, die eine stabile Stromversorgung erfordern.
Merkmale
- Acht wählbare feste Ausgangsspannungen: (0,8 V, 1,2 V, 1,5 V, 1,8 V, 2,5 V, 2,8 V, 3,3 V und 5 V) mit einer Laststrombelastbarkeit von bis zu 200 mA
- Freigabe-Pin
- Reset
- Schnelle Ausgangsentladung
Blockdiagramm
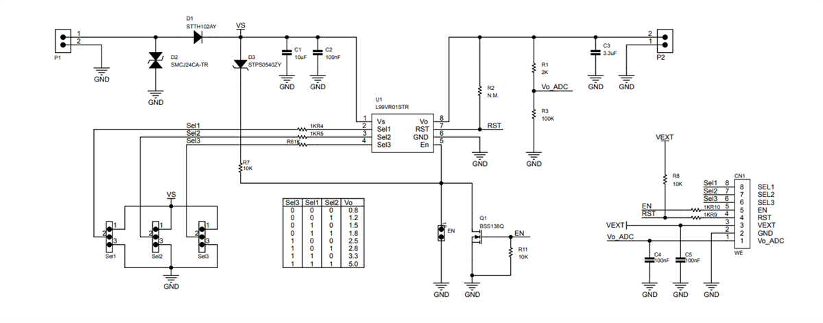
Schaltplan
Veröffentlichungsdatum: 2022-10-11
| Aktualisiert: 2022-10-14
