STMicroelectronics A7987 Abwärtsschaltregler
STMicroelectronics A7987 Abwärtsschaltregler liefern bis zu 3 A DC mit einer anpassbaren Ausgangsspannung von 0,8 V bis VIN. Die A7987 erfüllen mit einem großen Eingangsspannungsbereich und einem Tastverhältnis von nahezu 100 % die Ausfallsicherheits-Spezifikationen für Industriesysteme.Die Embedded-Umschaltungsfunktion auf dem VBIAS-Pin maximiert den Wirkungsgrad bei geringer Last.Um den Induktivitäts-RMS-Strom entsprechend dem Nennausgangsstrom auswählen zu können, wurde eine einstellbare Strombegrenzung entwickelt. Durch die hohe Schaltfrequenzleistung hat die Applikation eine kompakte Größe.Eine impulsweise Strommessung mit digitaler Frequenz-Foldback-Funktion ermöglicht einen wirksamen Konstantstromschutz über die verschiedenen Applikationsbedingungen.Mit der Spitzenstrom-Foldback-Funktion wird die Belastung der Leistungskomponenten bei starken Kurzschlussbedingungen verringert.Der PGOOD-Open-Collector-Ausgang kann auch während der Einschaltphase eine Sequenzierung der Ausgangsspannung implementieren.Mehrere Geräte können über einen geteilten SYNC-Kontakt synchronisiert werden, um Schallrauschen in rauscharmen Applikationen wie Sensoren mit Analog-Digital-Wandlung vorzubeugen.
Merkmale
- 3 A DC-Ausgangsstrom
- 4,5 V bis 61 V Betriebseingangsspannung
- RDS(on) = 250 mΩ (typisch)
- Einstellbare fSW (250 kHz bis 1,5 MHz)
- Niedriger IQ-SHD (11 µA von VIN, typisch)
- Niedriger IQ (1 mA, typisch - VIN 24 V - VOUT 3,3 V)
- Einstellbare Ausgangsspannung zwischen 0,8 V bis VIN
- Synchronisierung
- Einstellbare Sanftanlauf-Zeit
- Anpassbare Strombegrenzung
- Low-Dropout-Betrieb
- VBIAS verbessert den Wirkungsgrad bei leichter Last
- Offener PGOOD-Kollektor-Ausgang
- Sequentialisierung der Ausgangsspannung
- Digitales Frequenz-Foldback bei Kurzschluss
- Automatische Wiederherstellung bei thermischer Abschaltung
- Gemäß den Anforderungen von AEC-Q100 qualifiziert
Applikationen
- Für 24-V-Automotive-Systeme ausgelegt
- Industrie- und Nutzfahrzeuge
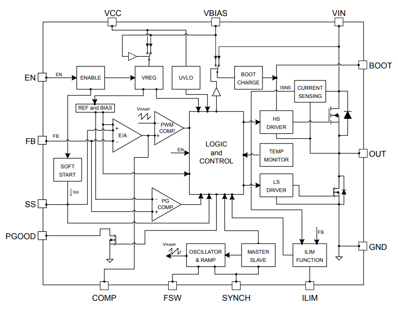
Blockdiagramm
Weitere Ressourcen
Veröffentlichungsdatum: 2019-04-22
| Aktualisiert: 2024-02-19
