Semtech SC42-Regler mit sehr niedrigem Eingang und Dropout

Semtech SC42 2-A-Regler mit sehr niedrigem Eingang und Dropout bieten eine hohe Leistung und positive Spannung und sind für den Einsatz in Applikationen ausgelegt, die eine sehr niedrige Eingangs- und Dropout-Spannung erfordern. Die SC42-Regler arbeiten mit einer Vin von nur 1,4 V und einer programmierbaren Ausgangsspannung von nur 0,5 V.

Die SC42-Regler von Semtech werden mit einem extrem niedrigem Dropout hergestellt und eignen sich hervorragend für Applikationen, bei denen Vout sehr nahe an Vin liegt. Ein Aktivierungspin reduziert die Verlustleistung weiter, während das Gerät heruntergefahren wird. Die Ausgangsspannung kann über einen externen Teiler oder feste Einstellungen eingestellt werden, je nachdem, wie der ADJ- oder FB-Pin konfiguriert ist. Der SC42 bietet eine hervorragende Regelung von Leitungs-, Last- und Temperaturschwankungen.

Der SC42 ist im SOIC-8-EDP-Gehäuse (Exposed Die Pad) erhältlich.

Applikationen

  • Telekommunikations-/Netzwerkkarten
  • Motherboards/Peripheriekarten
  • Industrieapplikationen
  • Drahtlose Infrastruktur
  • Set-Top-Kisten
  • Medizinisches Equipment
  • Notebooks
  • Batteriebetriebene Systeme

Typische Applikation

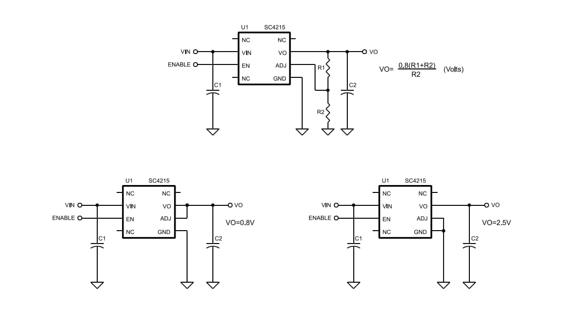
Applikations-Schaltungsdiagramm - Semtech SC42-Regler mit sehr niedrigem Eingang und Dropout
View Results ( 8 ) Page
Teilnummer Datenblatt Beschreibung
SC4216HSETRT SC4216HSETRT Datenblatt LDO Spannungs-Regulator VLI/VLDO 3A REG W/ENABLE
SC4212MLTRT SC4212MLTRT Datenblatt LDO Spannungs-Regulator 500MA LOW VIN LDO LINEAR REG
SC4216STRT SC4216STRT Datenblatt LDO Spannungs-Regulator LOW INPUT/OUTPUT 3A REG
SC4215ASTRT SC4215ASTRT Datenblatt LDO Spannungs-Regulator VRYLW INPT/DRPOUT 2AMP REG W/E
SC4211HSTRT SC4211HSTRT Datenblatt LDO Spannungs-Regulator VRYLW INPUT/VRYLW DROPOUT 1AMP
SC4205IS-2.5TRT SC4205IS-2.5TRT Datenblatt LDO Spannungs-Regulator ULDO 1.5A 2.5V SO-8
SC4212BMLTRC SC4212BMLTRC Datenblatt LDO Spannungs-Regulator 1A LOW VIN LDO LINEA
SC4212LMLTRC SC4212LMLTRC Datenblatt LDO Spannungs-Regulator 1A LOW VIN LDO LINEAR REG
Veröffentlichungsdatum: 2020-07-27 | Aktualisiert: 2024-12-05