Texas Instruments LMH13000 Hochgeschwindigkeits-Stromtreiber

Texas Instruments LMH13000 Gepulster und ununterbrochener Hochgeschwindigkeits-Ausgangsstrom-Treiber ist ein LiDAR Lasertreiber, der schnelle Anstiegs- und Abfallzeiten von <1 ns="" für="" gepulste="" stromausgangsapplikationen="" unterstützt.="" diese="" spannungsgesteuerte="" stromquelle="" ermöglicht="" eine="" genaue="" stromregelung,="" und="" die="" verwendung="" des="" vset-pins="" hilft="" dabei,="" lastströme="" anzupassen,="" um="" schwankungen="" durch="" alterung="" und="" temperatur="" auszugleichen.="" das="" lmh13000="" modul="" unterstützt="" je="" nach="" frequenz,="" wärmeableitung="" und="" tastverhältnis="" ununterbrochene="" ströme="" von="" bis="" zu="" 1="" a="" und="" gepulste="" ströme="" von="" bis="" zu="" 5="" a.="" der="" lmh13000="" stromtreiber="" von="" texas="" instruments="" ist="" in="" einem="" proprietären="" hotrod™="" gehäuse="" von="" ti="" untergebracht,="" das="" die="" internen="" bonddrähte="" überflüssig="" macht="" und="" dadurch="" dazu="" beiträgt,="" eine="" extrem="" niedrige="" induktivität="" im="" hochstrompfad="" zu="" erreichen,="" wodurch="" designs="" schnellere="" stromanstiegs-="" und="" -abfallzeiten="" erzielen="" können.="" das="" bauteil="" wird="" zwischen="" 3="" v="" und="" 5,5="" v="" mit="" einem="" umgebungstemperaturbereich="" von="" -40°c="" bis="" +125°c="" (+150°c="" maximale="" chip-temperatur).="" eine="" integrierte="" thermische="" abschaltvorrichtung="" schützt="" den="" chip="" vor="" zu="" hoher="" chip-temperatur.="">

er Hochgeschwindigkeits-Treiber LMH13000 für gepulste und kontinuierliche Ausgangsströme eignet sich ideal füroptischen Industrie-Sensoren, Time-Of-Flight (TOF)-Messgeräte, Hochstrom-Testlasten, optische Zeitbereichsreflektometrie (OTDR) sowie medizinische Applikationen wie In-Vitro-Diagnostik (IVD) und Durchflusszytometrie.

Merkmale

  • Spannungsgesteuerter Stromtreiber (Ableitvorrichtung)
  • Unterstützt einen ununterbrochenen und gepulsten Betrieb:
    • Dauerstrom: 50 mA – 1 A
    • Gepulster Strom: 50 mA bis 5 A
      • 1 ns Anstiegszeit (tr): 1 ns
      • Bis zu 250 MHz gepulster Zug
  • Niedrigstrom- und Hochstrom-Modi
  • 18 V Toleranz von 18 V bei IOUT
  • Unterstützt LVDS-, TTL- und CMOS-Logikschaltung
  • Versorgungsspannungsbereich: 3 V – 5,5 V
  • Integrierte thermische Abschaltung und Power-Down
  • WQFN-HR (RQE) HotRod-Gehäuse
  • Spezifizierter Umgebungstemperaturbereich -40°C bis +125°C (+150°C maximale Chiptemperatur )

Applikationen

  • TOF-Bereichsfindung
  • Optische Industrie-Sensoren
  • 3D-Scannen und Gestenerkennung
  • OTDR
  • Hochgeschwindigkeits-Stromlasten
  • Industrielle Sicherheitslichtvorhänge
  • Medizinische IVD- und Durchflusszytometrie

Videos

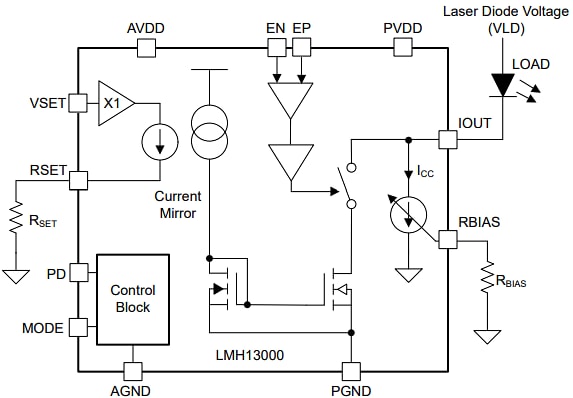
Funktionales Blockdiagramm

Blockdiagramm - Texas Instruments LMH13000 Hochgeschwindigkeits-Stromtreiber
Veröffentlichungsdatum: 2025-04-17 | Aktualisiert: 2025-11-13