TDK InvenSense QCIoT-ICM42688P Pmod™-Evaluierungsboard
Das QCIoT-ICM42688P Pmod™-Evaluierungsboard von TDK InvenSense ist ein MEMS-Sensor-Breakout-Board mitICM-42688-P 6-Achsen-MEMS-MotionTracking-Bauteil. Der ICM-42688-P ist das rauscharme 6-Achsen-MEMS-MotionTracking-Bauteil, das ein 3-Achsen-Gyroskop und einen 3-Achsen-Beschleunigungsmesser kombiniert. Diese Platine kann auch mit jeder MCU-Platine von Renesas verbunden werden, die auf der QuickConnect Plattform verfügbar ist. Die QCIoT-ICM42688P Platine bietet Pmod-Standardverbindungen vom Typ 6 A (erweiterte I2C) oder 2 A (erweiterte SPI) für die erweiterte Schnittstelle. Diese Platine verfügt über benutzerprogrammierbare digitale Filter für Gyro-, Beschleunigungs- und Temperatursensoren. Zu den typischen Applikationen gehören AR/VR-Controller, kopfmontierte Displays, Wearables, Sport, Robotik und IoT-Geräte.Merkmale
- Bestückte ICM-42688-P IMU-Probe:
- 2.8mdps/√ Hz Gyroskop-Rauschen
- Beschleunigungsmesser-Rauschen: 70 ° g/√ Hz
- Rauscharmer 6-Achsen-Stromverbrauch von 0,88 mA
- ± ± 15.6/31 ±.2/62,5/125/250/500/1000/2000 vom Benutzer wählbarer Gyro-Endwertbereich (dps)
- Vom Benutzer wählbarer Beschleunigungsmesser-Endwertbereich (g): ±2/4/8/16
- Benutzerprogrammierbare digitale Filter für Gyro-, Beschleunigungs- und Temperatursensor
-
- APEX-Bewegungsfunktionen:
- Schrittzähler
- Neigungserkennung
- Klopferkennung
- Wake-on-Motion
- Raise-to-Wake-/Sleep-Funktion
- Erkennung signifikanter Bewegungen
- APEX-Bewegungsfunktionen:
Applikationen
- AR/VR Controller
- Head-Mounted Displays
- Wearables
- Sport
- Robotik
- IoT-Geräte
Board-Layout
Platinenübersicht
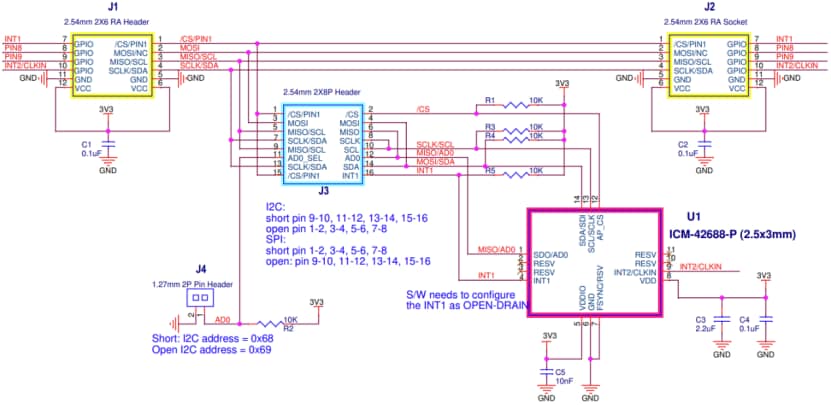
Schaltschema
Weitere Ressourcen
Veröffentlichungsdatum: 2024-11-27
| Aktualisiert: 2025-01-30
