Texas Instruments LMK1D1208P LVDS-Taktpuffer mit Achtkanal-Ausgang
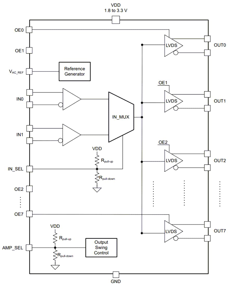
Der Texas Instruments LMK1D1208P LVDS-Taktpuffer mit Achtkanal-Ausgang verteilt einen von zwei wählbaren Takteingängen (IN0 und IN1) auf acht differenzielle LVDS-Taktausgänge (OUT0 bis OUT7). Diese Verteilung erfolgt mit minimalem Versatz für die Taktverteilung. Die Eingänge können LVDS, LVPECL, LVCMOS, HCSL oder CML sein.Der LMK1D1208P von Texas Instruments ist speziell für den Antrieb von 50-Ω-Übertragungsleitungen ausgelegt. Beim Antrieb von Eingängen im einendigen Modus wird die entsprechende Vorspannung auf den ungenutzten negativen Eingangspin angelegt. Der IN_SEL-Pin wählt den Eingang aus, der zu den Ausgängen geroutet wird. Das Bauteil unterstützt eine ausfallsichere Eingangsfunktion. Das Gerät verfügt außerdem über eine Eingangshysterese, die ein zufälliges Schwingen der Ausgänge in Abwesenheit eines Eingangssignals verhindert.
Jeder differenzielle LVDS-Ausgang wird durch die Einstellung des entsprechenden OEx-Pins auf einen Logik-High-1 aktiviert. Wenn dieser Pin auf einen Logik-Low-0 eingestellt ist, wird der Ausgang in einem Hi-Z-Zustand deaktiviert, was zu einem reduzierten Stromverbrauch führt. Das Bauteil arbeitet mit einer Versorgungsspannung von 1,8 V, 2,5 V oder 3,3 V und ist für einen Temperaturbereich von -40 °C bis +105 °C (Umgebungstemperatur) ausgelegt.
Merkmale
- Hochleistungs-LVDS-Taktpuffer-Produktfamilie mit zwei Eingängen und acht Ausgängen (2:8)
- Ausgangsfrequenz von bis zu 2 GHz
- Hardware-Pins für die individuelle Ausgangsaktivierung/-deaktivierung
- Versorgungsspannung: 1,8 V/2,5 V/3,3 V ±5 %
- Geringer additiver Jitter: (< 60 fs RMS (max.) in 12 kHz bis 20 MHz bei 156,25 MHz)
- sehr niedriges Phasenrauschen: -164 dBc/Hz (typisch)
- Sehr geringe Laufzeitverzögerung : < 575 ps (max.)
- Maximaler Ausgangsversatz: 20 ps
- Ausfallsichere Empfängereingänge
- Universaleingänge akzeptieren LVDS, LVPECL, LVCMOS, HCSL und CML
- LVDS-Referenzspannung, VAC_REF, verfügbar für kapazitiv gekoppelte Eingänge
- -40°C bis 105°C industrieller Temperaturbereich
- 40-Pin-VQFN-Gehäuse von 6 mm × 6 mm
Applikationen
- Telekommunikation und Netzwerksysteme
- Medizinische Bildverarbeitung
- Prüf- und Messsysteme
- Drahtlose Infrastruktur
- Pro Audio, Video und Beschilderung
Funktionales Blockdiagramm
