ROHM Semiconductor RB-D62Q1727GA64 Referenzboard
Das Referenzboard RB-D62Q1727GA64 von ROHM Semiconductor ist eine äußerst vielseitige Plattform für den LAPIS CMOS 16-bit Reduced Instruction Set Computer (RISC) MCU ML62Q1727, die für die Entwicklung fortschrittlicher Embeddet-Systeme ausgelegt ist. Dieses Referenzboard basiert auf dem energieeffizienten MCU ML62Q1727 und bietet mit seiner 16-Bit-RISC-Architektur eine robuste Leistung sowie eine breite Palette an Peripheriegeräten, darunter ADC-, UART-, SPI- und I2C -Schnittstellen.Das Board eignet sich hervorragend für Anwendungen in der Industrieautomation, intelligenten Gebäudesystemen, IoT/verbundenen Geräten, Automobilsubsystemen, Unterhaltungselektronik und tragbaren medizinischen Geräten. Mit niedrigem Stromverbrauch und einem umfassenden Funktionsumfang bietet das Referenzboard RB-D62Q1727GA64 von ROHM Semiconductor Entwicklern eine zuverlässige, kostengünstige Lösung für das Prototyping und die Implementierung leistungsstarker, kompakter und energieeffizienter Embedded-Systeme.
Merkmale
- LAPIS CMOS 16-bit-RISC-MCUs ML62Q1727 mit 64 Pins und QFP-Gehäuse im Lieferumfang inbegriffen
- Montiert mit dem verknüpften Anschluss an EASE1000
- Durchgangsbohrungen für den Anschluss der LSI-Pins an externe Peripheriekarten
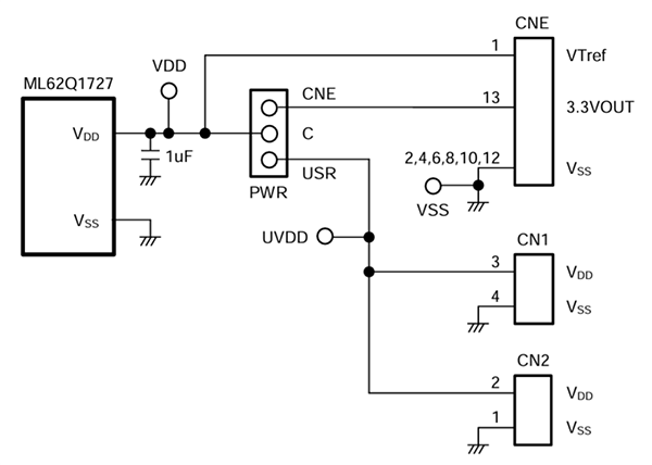
- Die einstellbare Stromversorgung wird über den On-Chip-Emulator EASE1000 oder CN1_3-polig/CN2_2-polig versorgt.
- Montierte LEDs (P20, P21, P22)
- Eingebauter 32,768 kHz Quarz
- Niedriger Stromverbrauch
- Interner Flash-Speicher und RAM
- Flexible E/A- und Kommunikationsschnittstellen
- Echtzeitverarbeitung
- Betriebsspannungsbereich von 1,6 V bis 5,5 V
- Kompakter Formfaktor, Größe: 56 mm x 94 mm x 15 mm (BxTxH)
Applikationen
- Industrieautomatisierung
- Intelligente Gebäudesysteme
- Fahrzeuganwendungen
- Internet der Dinge (IoT) und verbundene Geräte
- Unterhaltungselektronik
- Gesundheitswesen und tragbare medizinische Geräte
- Embedded-Systeme
Übersicht
Stromkreis
EASE1000-Schnittstelle
PCB-Layout
Veröffentlichungsdatum: 2024-12-27
| Aktualisiert: 2025-01-06
