ROHM Semiconductor RB-D62Q1702TB48 Referenzboard
Das Referenzboard RB-D62Q1702TB48 von ROHM Semiconductor ist eine kompakte Entwicklungsplattform mit dem LAPIS CMOS 16-bit-RISC-Mikrocontroller ML62Q1702. Dieses Board wurde entwickelt, um die Evaluierung und Implementierung von Embedded-Systemen zu erleichtern, die einen geringen Stromverbrauch und hohe Leistung erfordern. Der MCU ML62Q1702 ist hervorragend für batteriebetriebene Geräte, industrielle Automatisierung und IoT-Anwendungen geeignet und bietet Funktionen wie Analog-Digital-Wandler, Timer und robuste Verarbeitungsfunktionen.Das Board RB-D62Q1702TB48 von ROHM Semiconductor unterstützt Entwicklungswerkzeuge wie die integrierte Entwicklungsumgebung LEXIDE-U16, mit der ein effizientes Debugging und Programmieren ermöglicht sind. Mit dem Schwerpunkt Energieeffizienz und vielseitigen Funktionen ist das RB-D62Q1702TB48 eine wertvolle Ressource für Entwickler, die an innovativen und zuverlässigen Embedded-Lösungen arbeiten.
Merkmale
- LAPIS CMOS 16-bit-RISC-MCU ML62Q1702 mit 48 Pins und TQFP-Gehäuse im Lieferumfang inbegriffen
- Montiert mit dem verknüpften Anschluss an EASE1000
- Durchgangsbohrungen für den Anschluss der LSI-Pins an externe Peripheriekarten
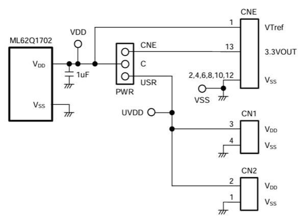
- Die einstellbare Stromversorgung wird über den On-Chip-Emulator EASE1000 oder CN1_3-polig/CN2_2-polig versorgt.
- Montierte LED (P20, P21, P22)
- Eingebauter 32,768 kHz Quarz
- Niedriger Stromverbrauch
- Interner Flash-Speicher und RAM
- Flexible E/A- und Kommunikationsschnittstellen
- Echtzeitverarbeitung
- Betriebsspannungsbereich von 1,6 V bis 5,5 V
- Kompakter Formfaktor, Größe: 56 mm x 94 mm x 15 mm (BxTxH)
Applikationen
- Kompakte, batteriebetriebene Geräte
- Elektronische Regaletiketten
- Internet der Dinge (IoT)
- Thermostate
- Industrie-Ausstattung
- Industrieautomatisierung
Übersicht
Stromkreis
EASE1000-Schnittstelle
PCB-Layout
Veröffentlichungsdatum: 2024-12-27
| Aktualisiert: 2025-01-29
