ROHM Semiconductor RB-D62Q1557GA64 Referenzboard
Das ROHM Semiconductor RB-D62Q1557GA64 Referenzboard ist eine vielseitige Entwicklungsplattform mit dem LAPIS ML62Q1557 CMOS-16-Bit-RISC-Mikrocontroller, der für eine große Auswahl von Embedded-Applikationen optimiert ist. Mit einem kompakten Design und einem robusten Funktionssatz eignet sich das Board hervorragend für den Einsatz in Haushaltsgeräten, Industrieautomatisierung, IoT-Geräten und Unterhaltungselektronik. Der ML62Q1557 MCU bietet einen geringen Stromverbrauch, einen verbesserten Verarbeitungswirkungsgrad und Sicherheitsfunktionen, die mit den IEC60730-Vorschriften konform sind, wodurch er sich besonders für sicherheitskritische und zuverlässige Systeme eignet.Das RB-D62Q1557GA64 Board von ROHM Semiconductor unterstützt fortschrittliche Development Tools, wie z. B. die LEXIDE-U16 integrierte Entwicklungsumgebung und den EASE1000 V2 On-Chip-Emulator, wodurch ein nahtloses Debugging und Programmieren ermöglicht wird. Die flexiblen Peripherieoptionen des Boards, einschließlich Timer, Kommunikationsschnittstellen und Analog-Digital-Wandler (ADCs) machen es zu einer ausgezeichneten Wahl für das Prototyping und die Beschleunigung der Entwicklung von innovativen Embedded-Lösungen.
Merkmale
- Wird mit dem LAPIS ML62Q1557 CMOS-16-Bit-RISC-MCU im 64-Pin-QFP geliefert
- Montiert mit dem verbundenen Steckverbinder zum EASE1000
- Durchsteckmontage für den Anschluss der Pins von LSI an externe Peripherie-Boards
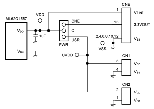
- Wählbare Stromversorgung, die vom On-Chip-Emulator EASE1000 oder CN1_3pin/CN2_2pin versorgt wird
- Montierte LED (P20, P21, P22)
- Montierter 32.768KHz-Quarz
- Geringer Stromverbrauch
- Interner Flash-Speicher und RAM
- Flexible I/O- und Kommunikationsschnittstellen
- Echtzeitverarbeitung
- Betriebsversorgungsbereich: 1,6 V bis 5,5 V
- Kompakter Formfaktor, Abmessungen: 56 mm x 94 mm x 15 mm (B x T x H)
Applikationen
- Haushaltsgeräte
- Industrie-Ausstattung
- Unterhaltungselektronik
- Internet of Things(IoT)-Geräte
Übersicht
Leistungsschaltung
EASE1000 Schnittstelle
PCB-Layout
Veröffentlichungsdatum: 2024-12-27
| Aktualisiert: 2025-01-29
