ROHM Semiconductor RB-D62Q1532TB48 Referenzboard
Das Referenzboard RB-D62Q1532TB48 von ROHM Semiconductor wurde entwickelt, um die Fähigkeiten des LAPIS 16-bit-RISC-CMOS-Mikrocontrollers ML62Q1532 zu demonstrieren, der für stromsparende und leistungsstarke Embedded-Anwendungen optimiert ist. Dieses Referenzboard bietet Entwicklern eine vielseitige Plattform zur schnellen Systemevaluierung und Prototyperstellung, bei denen eine effiziente Verarbeitung und Echtzeitsteuerung erfordert sind. Das von der MCU ML62Q1532 betriebene Board hat einen geringen Stromverbrauch und ist damit ideal für batteriebetriebene Geräte. Es verfügt über einen internen Flash-Speicher und RAM und unterstützt externe Speicher für größere Anwendungen.Das Board RB-D62Q1532TB48 von ROHM Semiconductor verfügt über eine Reihe von E/A-Schnittstellen, darunter digitale E/A, ADC und Kommunikationsprotokolle wie UART, SPI und I2C, die eine einfache Integration mit externen Peripherie ermöglichen. Dank seiner Echtzeit-Verarbeitungsfähigkeiten ist es für zeitkritische Anwendungen geeignet, während das kompakte Design perfekt für Systeme mit begrenztem Platzangebot ist. Mit den zur Verfügung gestellten Entwicklungstools, dem Beispielcode und den Debugging-Schnittstellen beschleunigt das Referenzboard RB-D62Q1532TB48 die Entwicklung von Anwendungen in der industriellen Automatisierung, der Unterhaltungselektronik und in Automobilsystemen und bietet eine zuverlässige und energieeffiziente Lösung.
Merkmale
- LAPIS CMOS 16-bit-RISC-MCU ML62Q1532 mit 48 Pins und TQFP-Gehäuse im Lieferumfang inbegriffen
- Montiert mit dem verknüpften Anschluss an EASE1000
- Durchgangsbohrungen für den Anschluss der LSI-Pins an externe Peripheriekarten
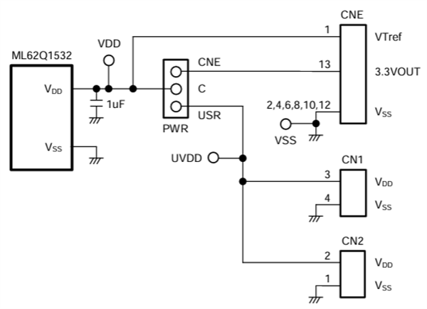
- Die einstellbare Stromversorgung wird über den On-Chip-Emulator EASE1000 oder CN1_3-polig/CN2_2-polig versorgt.
- Montierte LED (P20, P21, P22)
- Eingebauter 32,768 kHz Quarz
- Niedriger Stromverbrauch
- Interner Flash-Speicher und RAM
- Flexible E/A- und Kommunikationsschnittstellen
- Echtzeitverarbeitung
- Betriebsspannungsbereich von 1,6 V bis 5,5 V
- Kompakter Formfaktor, Größe: 56 mm x 94 mm x 15 mm (BxTxH)
Applikationen
- Industrielle Steuerung
- Unterhaltungselektronik
- Automobilsysteme
- Sensornetzwerke
Übersicht
Stromkreis
EASE1000-Schnittstelle
PCB-Layout
