ROHM Semiconductor RB-D62Q1347GD24 Referenzboard
Das ROHM Semiconductor RB-D62Q1347GD24 Referenzboard ist mit dem leistungsstarken LAPIS ML62Q1347 16-Bit-RISC-Mikrocontroller (Reduced Befehlssatz Computing, RISC) ausgelegt, der auf der CMOS-Technologie basiert. Dieses Referenzboard dient als Entwicklungsplattform, die Ingenieuren und Entwicklern das schnelle Prototyping und Testen von Applikationen für den ML62Q1347 MCU ermöglicht. Der ML62Q1347 ist für einen geringen Stromverbrauch optimiert und verfügt über eine vielseitige Peripherie, wodurch er sich für Industriesteuerungs-, Haushaltsgeräte- und Fahrzeugelektronik-Applikationen eignet.Das RB-D62Q1347GD24 Referenzboard von ROHM Semiconductor bietet einen einfachen Zugriff auf die Funktionen des MCUs und bietet eine praktische Möglichkeit zur Evaluierung seines Betriebsverhaltens, einschließlich I/O-Schnittstellen, Timer und Kommunikationsmodule. Mit seinem umfassenden Design unterstützt das Board die schnelle Entwicklung und das Testen von Embedded-Systemen, die auf dem LAPIS ML62Q1347 basieren und den Designprozess für Embedded-Lösungen optimieren.
Merkmale
- Wird mit einem LAPIS ML62Q1347 CMOS 16-Bit-RISC-MCU in einem 24-Pin-QFN-Gehäuse geliefert
- Montiert mit dem verbundenen Steckverbinder zum EASE1000
- Durchsteckmontage für den Anschluss der Pins von LSI an externe Peripherie-Boards
- Wählbare Stromversorgung, die vom On-Chip-Emulator EASE1000 oder CN1_3pin/CN2_2pin versorgt wird
- Montierte LED (P20, P21, P22)
- Geringer Stromverbrauch
- Interner Flash-Speicher und RAM
- Flexible I/O- und Kommunikationsschnittstellen
- Echtzeitverarbeitung
- Betriebsversorgungsbereich: 1,6 V bis 5,5 V
- Kompakter Formfaktor, Abmessungen: 56 mm x 94 mm x 15 mm (B x T x H)
Applikationen
- Industrielle Steuerung
- Unterhaltungselektronik
- Automobilsysteme
- Sensornetzwerke
Übersicht
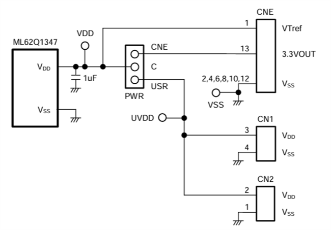
Leistungsschaltung
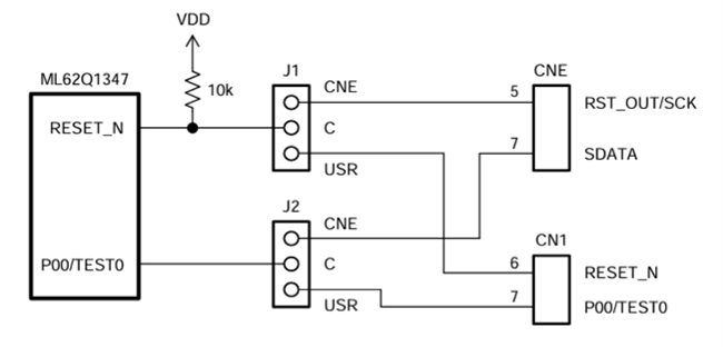
EASE1000 Schnittstelle
PCB-Layout
Veröffentlichungsdatum: 2024-12-26
| Aktualisiert: 2024-12-31
