ROHM Semiconductor BM6021x High-Side- und Low-Side-Treiber

ROHM Semiconductor BM6021x High- und Low-Side-Treiber werden mit einem Bootstrap-Betrieb bis zu 1.200 V betrieben, der einen n-Kanal-Leistungs-MOSFET und IGBTs ansteuern kann. Die BM6021x High- und Low-Side-Treiber verfügen über eine Miller-Klemme und eine integrierte Unterspannungssperre (UVLO). Die BM6021x Hochspannungs-High-Side- und Low-Side-Treiber von ROHM Semi sind für MOSFET-Gate-Treiber- und IGBT-Gate-Treiber-Applikationen ausgelegt.

Merkmale

  • AEC-Q100-qualifiziert
  • Potentialfreie High-Side-Versorgungsspannung: 1.200 V
  • Aktive Miller-Klemmung
  • Unterspannungssperrfunktion
  • Kompatibel mit Eingangslogik mit 3,3 V und 5,0 V

Applikationen

  • MOSFET-Gate-Treiber
  • IGBT-Gate-Treiber

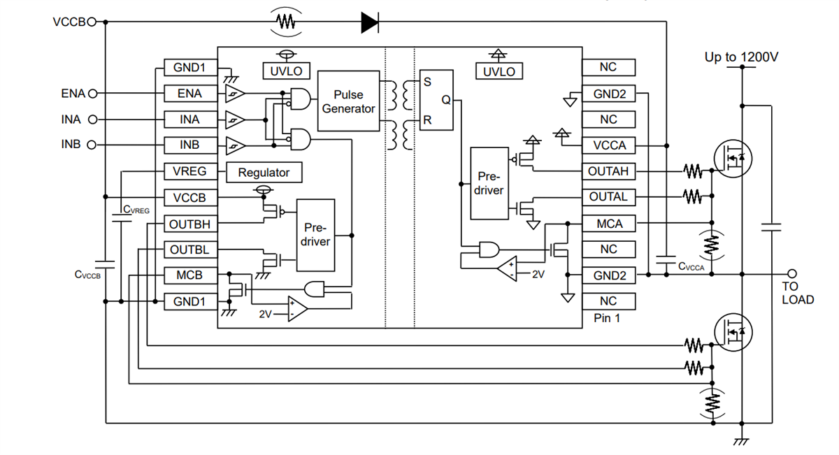
Typische Applikations-Schaltung

Applikations-Schaltungsdiagramm - ROHM Semiconductor BM6021x High-Side- und Low-Side-Treiber

Videos

Veröffentlichungsdatum: 2020-11-02 | Aktualisiert: 2024-10-22