ROHM Semiconductor BM2P13xJ-Z PWM-Typ-DC/DC-Wandler-ICs
ROHM Semiconductor BM2P13xJ-Z PWM-Typ DC/DC-Wandler-ICs sind Hochleistungs-ICs, die für isolierte AC/DC-Stromversorgungsapplikationen ausgelegt sind, die eine hohe Spannungstoleranz und robuste Schutzfunktionen erfordern. Diese ICs enthalten einen 730 V-Schalt-MOSFET, der einen direkten Betrieb von einem Hochspannungs-AC-Netz ermöglicht und sich hervorragend für den Einsatz in Haushaltsgeräten, Industrieautomatisierung und Universal-Hilfsnetzteilen eignet. Die ROHM Semiconductor BM2P13xJ-Z-Serie von BLUETOOTH PWM-Steuerung mit Frequenzsprungverfahren, was zur Reduzierung von EMI beiträgt. Die ICs umfassen umfassende Schutzfunktionen, wie z. B. Überstromschutz (OCP), Überspannungsschutz (OVP), Überlastschutz (OLP) und Übertemperaturschutz (TSD). Mit einem integrierten Anlaufstromkreis, einem Soft-Start-Funktionsumfang und einem geringen Standby-Stromverbrauch vereinfachen die BM2P13xJ-Z ICs das Stromversorgungsdesign und gewährleisten gleichzeitig Energieeffizienz und langfristige Zuverlässigkeit in kompakten Systemen.Merkmale
- PWM-Strommodussteuerung
- Frequenzsprungfunktion
- Burst-Betrieb bei geringer Last
- Frequenzreduzierungsfunktion
- Integrierter 730-V-Anlaufstromkreis
- Integrierter 730 V Schalt-MOSFET
- VCC-Unterspannungssperre (UVLO)
- VCC-Überspannungsschutz (OVP)
- QUELLE Pin-offen-Schutz
- Quell-Pin-Funktion der Vorderflankenausblendung
- Überstromerkennungsfunktion pro Zyklus
- AC-Kompensationsfunktion für Überstromerkennung
- Soft-Start-Funktion
- Sekundäre Überstromschutzschaltung
- DIP7K 9,27 mm x 6,35 mm x 8,63 mm Gehäuse, 2,54 mm Rastermaß
- RoHs-konform
Applikationen
- Haushaltsgeräte
- Industrie-Ausstattung
- Unterhaltungselektronik
- Gebäudeautomatisierung
- Universal-AC/DC-Netzteile
Technische Daten
- Betriebsspannungsbereiche der Stromversorgung
- 8,9 V bis 26.0 V für den VCC-Pin
- 730 V maximal für den DRAIN-Pin
- Typischer Schaltungsstrom (ON) 1
- 1.00 mA für BM2P13x1J-Z
- 0,70 mA für BM2P13x3J-Z
- 0,30 mA Typischer Schaltstrom (ON) 2
- 130 kHz Typische Oszillationsfrequenz 1
- Typischer MOSFET-ON-Widerstand
- 1.0 Ω für BM2P13x1J-Z
- 3.0 Ω für BM2P13x3J-Z
- -40 °C bis +105 °C Betriebstemperaturbereich
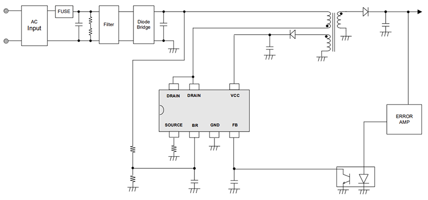
Typische Applikations-Schaltung
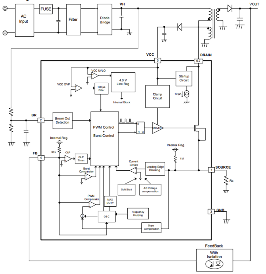
Blockdiagramm
Veröffentlichungsdatum: 2025-05-20
| Aktualisiert: 2025-07-14
