ROHM Semiconductor BM2P10xJ-Z PWM-Typ DC/DC-Wandler-ICs

ROHM Semiconductor BM2P10xJ-Z PWM-Typ DC/DC-Wandler-ICs sind für isolierte AC/DC-Leistungsversorgungsapplikationen in Umgebungen optimiert, die eine hohe Spannungstoleranz und ein kompaktes Design erfordern. Diese ICs sind mit einem MOSFET von 730 V ausgestattet, können direkt vom AC-Hochspannungsnetz betrieben werden und eignen sich daher ideal für den Einsatz in  Haushaltsgeräten, Industrie-Steuerungssystemen und Universal-Hilfsstromversorgungen. Die BM2P10xJ-Z-Baureihe von ROHM Semiconductor unterstützt eine effiziente Leistungsumwandlung mit Frequenzsprung-PWM-Steuerung zur Reduzierung von EMI und beinhaltet wichtige Schutzfunktionen wie Überstrom-, Überspannungs- und Überlastschutz sowie thermische Abschaltung. Mit integrierter Anlaufschaltung, Sanftanlauffunktion und niedrigem Standby-Stromverbrauch ermöglicht die BM2P10xJ-Z-Baureihe vereinfachte, zuverlässige und energieeffiziente Stromversorgungsdesigns in platzbeschränkten Applikationen.

Merkmale

  • PWM-Strommodussteuerung
  • Frequenzsprungfunktion
  • Burst-Betrieb bei geringer Last
  • Frequenzreduzierungsfunktion
  • Integrierter 730-V-Anlaufstromkreis
  • Integrierter 730-V-Schalt-MOSFET
  • VCC-Unterspannungssperre (UVLO)
  • VCC-Überspannungsschutz (OVP)
  • QUELLE Pin-offen-Schutz
  • Quell-Pin-Funktion der Vorderflankenausblendung
  • Überstromerkennungsfunktion pro Zyklus
  • AC-Kompensationsfunktion für Überstromerkennung
  • Soft-Start-Funktion
  • Sekundäre Überstromschutzschaltung
  • DIP7K 9,27 mm x 6,35 mm x 8,63 mm Gehäuse, 2,54 mm Rastermaß
  • RoHs-konform

Applikationen

  • Haushaltsgeräte
  • Industrie-Ausstattung
  • Unterhaltungselektronik
  • Gebäudeautomatisierung
  • Universal-AC/DC-Netzteile

Technische Daten

  • Betriebsspannungsbereiche der Stromversorgung
    • 8,9 V bis 26.0 V für den VCC-Pin
    • 730 V maximal für den DRAIN-Pin
  • Typischer Schaltungsstrom (ON) 1
    • 0,90 mA für BM2P10x1J-Z
    • 0,65 mA für BM2P10x3J-Z
  • 0,30 mA Typischer Schaltstrom (ON) 2
  • 100 kHz Typische Oszillationsfrequenz 1
  • Typischer MOSFET-ON-Widerstand
    • 1.0 Ω für BM2P10x1J-Z
    • 3.0 Ω für BM2P10x3J-Z
  • -40 °C bis +105 °C Betriebstemperaturbereich

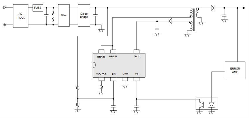
Typische Applikations-Schaltung

Applikations-Schaltungsdiagramm - ROHM Semiconductor BM2P10xJ-Z PWM-Typ DC/DC-Wandler-ICs

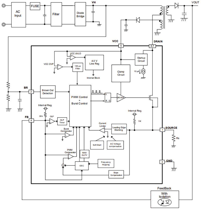
Blockdiagramm

Blockdiagramm - ROHM Semiconductor BM2P10xJ-Z PWM-Typ DC/DC-Wandler-ICs
Veröffentlichungsdatum: 2025-05-20 | Aktualisiert: 2025-11-02