ROHM Semiconductor BD9P233MUF-CE2 Automotive-DC/DC-Wandler
Der DC/DC-Wandler für Fahrzeuganwendungen der Baureihe BD9P233MUF-CE2 von ROHM Semiconductor bietet einen extrem niedrigen Ruhestrom und leistet eine Ausgangsstom mit 3,3 V. Der einsynchrone DC/DC-Abwärtswandler mit Ruhestrom der Baureihe BD9P233MUF-CE2 verfügt über zahlreiche Schutzfunktionen, darunter thermische Abschaltung, Eingangsunterspannungs-Sperre, Überstromschutz und Ausgangsüberspannungsschutz.Der BD9P233MUF-CE2 von ROHM bietet eine LLM-Steuerung (Leichtlast-Modus), die einen extrem niedrigen Ruhestrom und einen hohen Wirkungsgrad bei leichten Lastbedingungen gewährleistet. Darüber hinaus ermöglicht die LLM hohe Lastbedingungen bei gleichzeitiger Aufrechterhaltung einer geregelten Ausgangsspannung.
Merkmale
- Nano Pulse Control™
- AEC-Q100-qualifiziert
- Low-Dropout-Betrieb mit Tastverhältnis von 100 %
- Leichtlastmodus (LLM)
- Frequenzspreizungsfunktion
- Einstellbare Frequenz
- Synchronisierung mit externem Taktgeber
- Übertemperaturschutz
- Eingangs-Unterspannungssperrschutz (UVLO)
- Überstromschutz
- Ausgangsüberspannungsschutz
- Power-Good-Ausgang
- VQFN32FAV050-Gehäuse von 5,0 mm x 5,0 mm x 1,0 mm
Applikationen
- Batteriebetriebene Automotive-Stromversorgungen (Instrumententafeln, Auto-Infotainment)
- Industrie-/Verbrauchsgüter
Technische Daten
- Eingangsspannungsbereich von 3,0 V bis 36 V (anfängliche Inbetriebnahme von 3,6 V oder mehr)
- Ausgangsspannung: 3,3 V
- Schaltfrequenz: 200 kHz bis 2,4 MHz
- Ausgangsstrom von 2 A (max.)
- Abschalt-Schaltstrom (+25 °C): 10 μA (max.)
- Ruhestrom (+25 °C): 26 μA (typ.)
- Betriebstemperaturbereich: -40 °C bis +125 °C
Typische Applikations-Schaltung
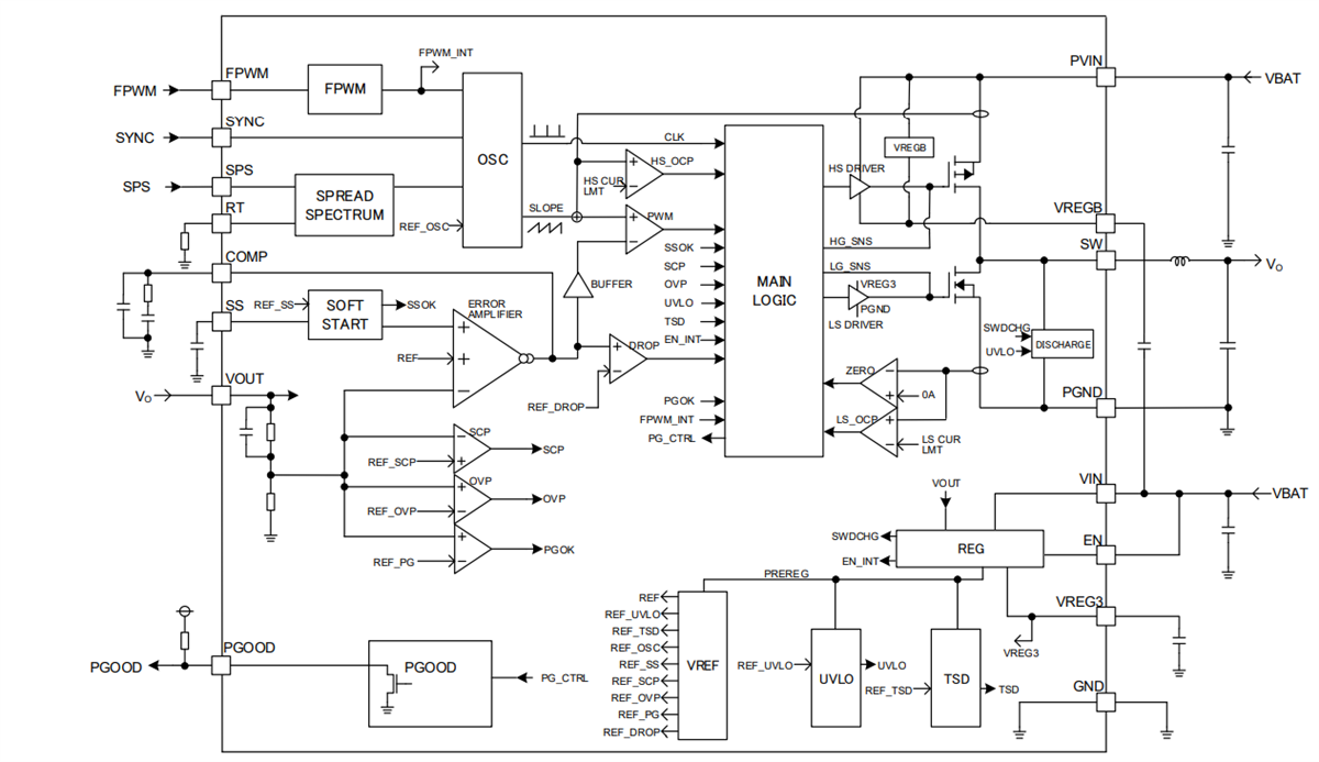
Blockdiagramm
Veröffentlichungsdatum: 2020-10-08
| Aktualisiert: 2024-10-22
