ROHM Semiconductor BD63910MUV Schrittmotortreiber
Der Schrittmotortreiber BD63910MUV von ROHM Semiconductor ist ein bipolarer Treiber mit geringem Stromverbrauch, der von einem PWM-Strom angesteuert wird. Dieser Motortreiber arbeitet bei einer Nennversorgungsspannung von 36 V und einem Nennausgangsstrom von 1 A. Der BD63910MUV Motortreiber übernimmt den CLK-IN-und PARA-IN-Antriebsmodus für die Eingangsschnittstelle. Dieser Motortreiber enthält Voll- (zwei Arten), Halb- (drei Arten), Viertel- (zwei Arten), 1/8- und 1/16-Schrittmodi. Der Motortreiber BD63910MUV von ROHM Semiconductor verfügt über einen Stromabfallmodus-Schalter mit dem linearen variablen FAST/SLOW/DECAY-Verhältnis. Dieser Motortreiber enthält die normalen Dreh- und Rückwärtsdreh-Schaltfunktionen. Zu den typischen Applikationen gehören PPC, Multifunktionsdrucker, Laserstrahldrucker, Tintenstrahldrucker, Überwachungskameras, Webkameras, Nähmaschinen, Fotodrucker, Telefax, Scanner und Mini-Drucker.Merkmale
- Bipolarer Treiber mit geringem Stromverbrauch
- Angetrieben von PWM-Strom
- DMOS-Ausgang mit niedrigem Einschaltwiderstand
- CLK-IN- und PARA-IN-Antriebsmodus
- Integrierte Spitzenrauschunterdrückungsfunktion
- Voll- (zwei Arten), Halb- (drei Arten), Viertel- (zwei Arten), 1/8- und 1/16-Schrittmodi.
- Erregungsmodus-Schalter mit freiem Timing
- Stromabfallmodus-Schalter mit linearem variablen Verhältnis von FAST/SLOW/DECAY
- Normale Dreh- und Rückwärtsdrehschaltung
- Stromsparfunktion
- Integrierter Pull-Down-Widerstand am Logikschaltungseingang
- Einschalt-Reset-Funktion
- Thermische Abschaltung (TSD)
- Überstromschutzschaltung (OCP)
- Unterspannungssperrschaltung (UVLO)
- Überspannungssperrschaltung (OVLO)
- Ghost-Versorgungsschutzfunktion, die vor Fehlfunktionen schützt, wenn die Stromversorgung getrennt wird
- Kurzschlussschutz für benachbarte Pins
- Extrem dünnes Mikrominiaturgehäuse mit hoher Wärmestrahlung (Ausführung mit freiliegendem Metall)
Applikationen
- PPC, Multifunktionsdrucker, Laserstrahldrucker und Tintenstrahldrucker
- Überwachungskamera und WEB-Kamera
- Nähmaschine
- Fotodrucker, FAX, Scanner und Minidrucker
- Spielzeug und Roboter
Technische Daten
- Versorgungsspannungsbereich: 8 V bis 28 V
- 36 VCC (max.)
- Nennausgangsstrom: 1 A (Dauerausgangsstrom)
- Nennausgangsstrom (Spitze): 1,5 A
- Einschaltwiderstand (insgesamt obere und untere Widerstände): Ausgang von 1,3 Ω
- VQFN028V5050-Gehäuse mit den Abmessungen 5 mm x 5 mm x 1 mm
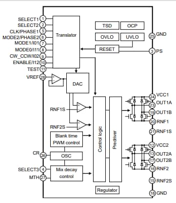
Blockdiagramm
Anwendungsschaltplan
Veröffentlichungsdatum: 2020-04-14
| Aktualisiert: 2024-09-26
