ROHM Semiconductor BD6326ANUX Dreiphasen-Lüftermotortreiber
Der Dreiphasen-Lüftermotortreiber BD6326ANUX von ROHM Semiconductor ist ein sensorloser Vollwellen-Motortreiber, der zum Kühlen von Notebook-PCs verwendet wird. Dieser Motortreiber ist über eine variable Geschwindigkeit, die über das PWM-Eingangssignal bereitgestellt wird, steuerbar. Der Motortreiber BD6326ANUX benötigt kein Hall-Bauteil als Positionssensor und trägt zur Verkleinerung des Motors durch Begrenzung der Anzahl externer Komponenten bei. Dieser Motortreiber verwendet einen direkten PWM-Sanftschaltungsantriebsmechanismus, der für einen leisen Betrieb und geringe Vibrationen sorgt. Der Motortreiber BD6326ANUX von ROHM Semiconductor verfügt über eine Stromsparfunktion, einen internen RNF-Widerstand und eine Motordrehrichtungsauswahlfunktion (FR).Merkmale
- sensorloser dreiphasen-lüftermotortreiber
- Sinusförmiger Antrieb von 180°
- Geschwindigkeit kann über das PWM-Eingangssignal gesteuert werden
- Erfordert kein Hall-Bauteil als Standorterkennungssensor
- Trägt zur Verkleinerung des Motors durch Begrenzung der Anzahl externer Komponenten bei.
- Direkter PWM-Sanftschaltungsantriebsmechanismus
- Stromsparfunktion
- Interner RNF-Widerstand
- Motordrehrichtungsauswahlfunktion (FR)
Technische Daten
- Versorgungsspannung (Vcc): 7 V
- Verlustleistung (PD): 0,58 W
- Ausgangsspannung (Vomax): 7 V
- Ausgangsstrom (Iomax): 700 mA
- -25 °C bis +95 °C Betriebstemperaturbereich
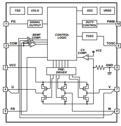
Blockdiagramm
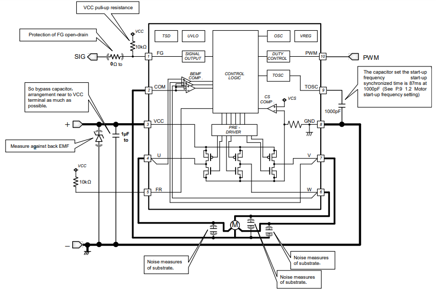
Anwendungsschaltplan
Veröffentlichungsdatum: 2020-04-14
| Aktualisiert: 2024-09-26
