ROHM Semiconductor BD6047AGUL-E2 Ladungsschutz-IC

Der BD6047AGUL-E2 Lade Schutz-IC von ROHM Semiconductor verfügt über einen eingebauten Feldeffekttransistor (FET) und schützt die Bauteile vor der abnormalen Eingangsspannung am USB-Anschluss. Dieser Ladungsschutz-IC verhindert die durch die USB-Rückwärtssteckung verursachte negative Spannung ohne zusätzliche Komponenten. Der IC BD6047AGUL-E2 bietet Überstromschutz, thermische Abschaltung und Überspannungsschutz. Dieser Ladungsschutz-IC arbeitet im Temperaturbereich von -40 °C bis 85 °C und im Eingangsspannungsbereich von 2,2 V bis 28 V. Der BD6047AGUL-E2 IC bietet einen Spannungsschutzbereich von ±30 V, eine Verlustleistung von 900 mW und eine typische Einschaltverzögerung von 6 msec. Typische Applikationen sind Mobiltelefone, MP3-Player, digitale Fotokameras, PDA, IC-Recorder, Game-Controller und Handheld-Spiele.

Merkmale

  • Überspannungsschutz bis zu 30 V
  • Schutz vor negativer Spannung bis zu -30 V
  • Überspannungsabschaltung (OVLO)
  • Unterspannungssperre (UVLO)
  • Überstromschutz
  • Thermische Abschaltung

Technische Daten

  • Betriebstemperaturbereich: -40 °C bis +85 °C
  • Eingangsspannungsbereich: 2,2 V bis 28 V
  • Spannungsschutzbereich : ±30 V
  • Verlustleistung: 900 mW
  • Typische Einschaltverzögerung: 6 ms
  • Versorgungs-Ruhestrom: 80 μA 

Applikationen

  • Handys
  • MP3-Player
  • Digitale Fotokamera
  • IC-Recorder
  • Elektronisches Wörterbuch
  • Handheld-Spiel
  • Spiele-Controller
  • Camcorder
  • Bluetooth-Kopfhörer

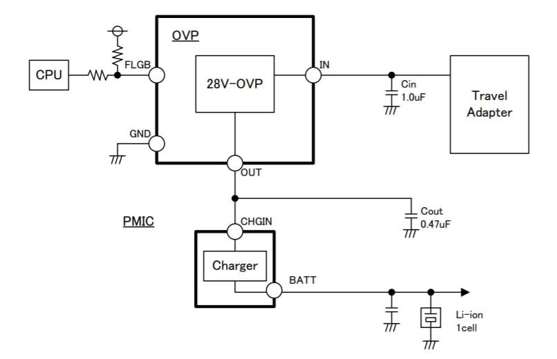
Applikations-Schaltung

Applikations-Schaltungsdiagramm - ROHM Semiconductor BD6047AGUL-E2 Ladungsschutz-IC

Blockdiagramm

Blockdiagramm - ROHM Semiconductor BD6047AGUL-E2 Ladungsschutz-IC
Veröffentlichungsdatum: 2021-02-23 | Aktualisiert: 2022-03-11