ROHM Semiconductor BD2311NVX-C Gate-Treiber für Automobilanwendungen
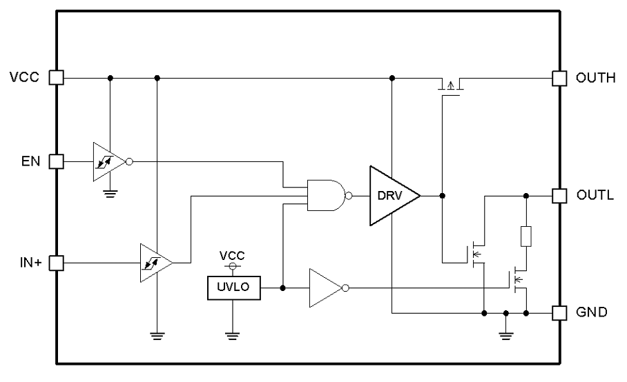
Der Gate-Treiber für Automobilanwendungen BD2311NVX-C von ROHM Semiconductor wurde entwickelt, um die ultraschnelle GaN-HEMT-Steuerung durch schmale Impulse anzusteuern, dank der hochpräzise LiDAR-Messungen mit großer Reichweite ermöglicht werden. Der Treiber liefert einen Ausgangsstrom von 5,4 A in einem miniaturisierten 6-Pin-SON-Gehäuse. Der Gate-Treiber für Automobilanwendungen BD2311NVX-C von ROHM bietet Schutzfunktionen, einschließlich einer Unterspannungsabschaltung (UVLO) zwischen VCC und GND.Merkmale
- AEC-Q100-qualifiziert
- Spannungsbereich des Gate-Treibers: 4,5 V bis 5,5 V
- Typische Anstiegszeit: 0,65 ns (Last:220 pF)
- Typische Abfallzeit: 0,70 ns (Last: 220 pF)
- Minimale Eingangsimpulsbreite: 1,25 ns (Last: 220 pF)
- Eingebaute Unterspannungsabschaltung (UVLO) zwischen VCC und GND
- Invertierende und nicht-invertierende Eingänge
- SSON06RX2020-Gehäuse, 2,0 mm x 2,0 mm x 0,6 mm
Applikationen
- Fahrzeug-Ausstattung
- Automobil-LiDAR
- DC/DC-Wandler
- Augmented Reality
Technische Daten
- Spannungsbereich des Gate-Treibers: 4,5 V bis 5,5 V
- Ausgangsstrom IOH / IOL: 5,4 A/2,7 A (typ.)
- Einschalt-/Ausschaltverzögerungszeit: 3,4 ns/3,0 ns (typ.)
- -40 °C bis +125 °C Betriebstemperaturbereich
Typische Applikations-Schaltung
Blockdiagramm
Veröffentlichungsdatum: 2025-01-28
| Aktualisiert: 2025-02-10
