Renesas Electronics RL78/G16 Kapazitives Touch-Evaluierungssystem
Das Renesas Electronics RL78/G16-Evaluierungssystem für kapazitiven Touch ist ein , das zur Evaluierung von Touch-Lösungen, wie z. B. Tasten, Schieberegler und Räder ausgelegt ist. Dieses Evaluierungssystem passt die Empfindlichkeit einfach an, indem QE für kapazitiven Touch verwendet wird. Das RL78/G16 kapazitive Touch-Evaluierungssystem verfügt über einen CTSUb-Anschluss (Capacitive Touch Sensor) mit 15 Kanälen und einfaches Prototyping. Dieses Evaluierungssystem eignet sich hervorragend für Haushaltsgeräte, Industrie, Verbraucher, Ventilatoren, Sensorsteuerung, Beleuchtung und Wechselrichter.Merkmale
- Für die Evaluierung verschiedener Touch-Funktionen (Taste, Schieberegler und Rad)
- Einfaches Prototyping
- Als Referenz für die Entwicklung von Boards oder Software
- RL78/G16 MCU (R5F121BCAFP) montiert
- CTSUb-Anschluss (Capacitive Touch Sensor) mit 15 Kanälen verfügbar
- Einfache Anpassung der Empfindlichkeit mit QE für kapazitiven Touch
- Einfache Bedienung mit einer intuitiven Schnittstelle
- Einfach zu entwickelnde Touch-Schnittstellen auch für Anfänger mit GUI
- Quellcode mit automatisch angepasstem Ausgang
Applikationen
- Haushaltsgeräte
- Industrie
- Verbraucher
- Lüfter
- Sensorsteuerung
- Beleuchtung und Wechselrichter
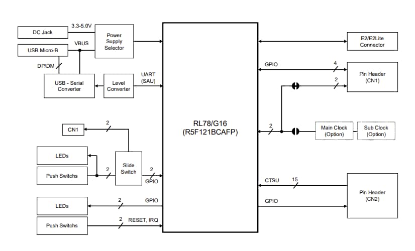
Blockdiagramm
Weitere Ressourcen
- RL78/G16 Evaluierungssystem mit kapazitiver Touch-Technologie — Beispielcode
- QE für kapazitiven Touch – Parameterleitfaden für erweiterten Modus
- CTSU-Modul Software-Integrationssystem
- Software-Integrationssystem für TOUCH-Modul
- Anleitung zur Immunität gegen kapazitive Berührungsgeräusche
- CTSU Kapazitive Touch Einführungsleitfaden
- RA-Produktfamilie, RL78-Familie, RX-Familie, Renesas SynergyTM-Plattform
- CTSU Kapazitive Touch Electrode Design Leitfaden
- Verwendung der eigenständigen Version QE zur Entwicklung von kapazitiven Touch Applikationen
- Board-Unterstützungspaketmodul mit Software-Integrationssystem
Veröffentlichungsdatum: 2023-06-30
| Aktualisiert: 2023-10-20
