Renesas Electronics RAA489400 Type-C-Anschluss-Controller
RAA489400 Type-C™-Anschluss-Controller (TCPCs) von Renesas Electronics unterstützen eine USB-PD VBUS-Stromversorgung von bis zu 48 V/5 A. Diese Module beinhalten Schutzmechanismen gegen Überladung, Überhitzung und Spannungsanomalien und erhöhen dadurch die Sicherheit und Lebensdauer sowohl der Batterie als auch des Bauteils. Bei Verwendung mit dem RAA489118 Buck-Boost-Batterieladegerät von Renesas ermöglichen die Controller eine bidirektionale Leistungsübertragung zwischen Quelle und Last und umgekehrt. Die RAA489400 TCPCs sind ideal für batteriebetriebene mobile Geräte, Roboter, Drohnen, Elektrowerkzeuge, Haushaltsgeräte, Tablets, Desktop-PCs und Universal-Applikationen mit Hochleistung bis 240 W.Merkmale
- Unterstützt die TCPC-Schnittstelle (TCPCi) Revision 2.0 mit erweitertem Leistungsbereich (EPR)
- Unterstützt USB Power Delivery (USB PD) Revision 3.1 (Zertifiziertes Silizium TID: 10147)
- Unterstützt USB Type-C Version 2.1
- 60 V CC1/CC2 absolute maximale Nennleistung
- Leere Batterie Rd-Unterstützung
- SMBus/I2C Sekundärziel mit ALERT# für USB Type-C-Anschluss-Manager (TCPM)
- Integrierter VCONN MUX
- 500 mΩ RDS(on) für 5 V VCONN-Stromversorgung
- VCONN OCP/OVP/UVP/OTP/RVP-Schutz
- Überstromschwelle: 600 mA (Standard), 400 mA (optional) und 800 mA (optional)
- 48 V Toleranz für VBUS basieren auf USB PD Revision 3.1 EPR
- VBUS Quellenleistungspfad Gate-Treiber mit externem NFET
- VBUS Senkenleistungspfad Gate-Treiber mit externem NFET
- OCP# Fehlersignal-Ausgang
- Senkenunterstützung Fast Role Swap (FRS)
- 4-Kanal-GPIO (z. B. VBUS Quellen-Gate-Freigabesteuerung, VBUS Senken-Gate-Freigabesteuerung mit VBUS Leistungsschalter, Überstrom-Eingang von externem Leistungsschalter)
- PROCHOT# Ausgang zur Meldung von VBUS Quelladapter-Trennung und FRS-Ereignis
- Interne Senkenpfad-Entladung
- Integrierter LDO mit 3,3 V für die TCPM-Stromversorgung im Fall einer leeren Batterie
- ADC für VBUS Spannungs- und Strommessung
- VSYS33 (Hauptstromversorgung): 3,3 V typ.
- 32-poliges FCQFN-Gehäuse von 3 mm x 5 mm
Applikationen
- Universal-Applikation mit Hochleistung bis zu 240 W
- Batteriebetriebene mobile Geräte
- Elektrofahrräder, Roboter und Drohnen
- Elektrowerkzeuge und Akkus
- Haushaltsgeräte wie z. B. Staubsauger
- Notebooks, Tablets, Powerbanks und Desktop-PCs
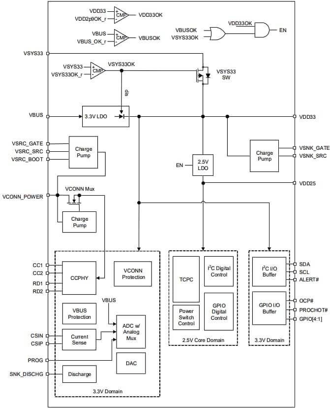
Blockdiagramm
Veröffentlichungsdatum: 2024-11-20
| Aktualisiert: 2026-01-09
