Renesas Electronics RAA212422 Synchrone Abwärtsregler
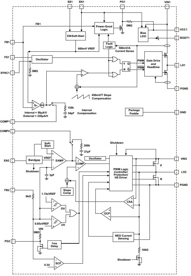
Die RAA212422 synchronen Abwärtsregler von Renesas Electronics sind für das Kombinieren eines 1,1A-Abwärtsreglers mit einem 1,5A-Abwärtsreglers ausgelegt, die beide über einen unterschiedlichen Eingangsbereich verfügen. Diese Abwärtsregler verfügen über integrierte High-Side- und Low-Side-MOSFETs und bieten damit eine benutzerfreundliche Lösung mit niedriger BOM und hohem Wirkungsgrad. Die RAA212422 Abwärtsregler verfügen über eine thermischen Abschaltung, eine interne und externe Kompensation, Power-Good-Funktionen, einen Hiccup-Überstromschutz und einen programmierbaren Soft-Start. Die Abwärtsregler mit großem VIN schalten bei einer Frequenz von 500 kHz und Abwärtsregler mit niedrigem VIN arbeitet bei einer Schaltfrequenz von 1 MHz.Die RAA212422 Abwärtsregler arbeiten nur mit einem PWM-Modus und einem Tastverhältnis von 100 %, um die Störanfälligkeit und HF-Interferenzen zu reduzieren. Diese Abwärtsregler sind in einem TDFN-Kunststoffgehäuse von 3 mm x 6 mm verfügbar und arbeiten bei einem Temperaturbereich von -40 °C bis 125 °C. Zu den typischen Applikationen gehören Industrielle Steuerung, Stromverteilungssysteme, medizinische Geräte, Cloud-Infrastruktur, Kabelmodems, FPGA-Leistung und LCD-Panels.
Merkmale
- Abwärtsregler mit großem VIN:
- Eingangsspannung von 3 V bis 40 V mit einem Ausgangsstrom von 1,1 A
- Interne Festfrequenz von 500 kHz oder anpassbare Schaltfrequenz von 300 kHz bis 2 MHz
- Interner oder externer Soft-Start
- Abwärtsregler mit niedriger VIN:
- Eingangsspannung von 2,7 V bis 5,5 V mit einem Ausgangsstrom von 1,5 A
- VOUT-Bereich: 0,6 V bis VIN
- 1 MHz feste Schaltfrequenz
- Synchroner Betrieb für einen hohen Wirkungsgrad
- Integrierte High-Side- und Low-Side-MOS-Bauteile
- Interne oder externe Kompensationsoption
- Power-Good- und Freigabe-Funktion
- Thermische Abschaltung
Applikationen
- Industrielle Steuerung
- Medizinische Geräte
- Tragbare Messgeräte
- Stromverteilungssysteme
- Cloud-Infrastruktur
- Universal-Punktlast-DC/DC
- Set-Top-Boxen und Kabelmodems
- FPGA-Leistung
- DVD
- HDD-Laufwerke
- LCD-Panels und Fernseher
Blockdiagramm
Typische Applikations-Schaltung
Veröffentlichungsdatum: 2019-01-11
| Aktualisiert: 2023-06-13
