Renesas Electronics RAA211650 Integrierte Schaltregler mit 60 V und 5 A
Die RAA211650 integrierten Schaltregler mit 60 V und 5 A von Renesas Electronics verfügen über eine einstellbare Schaltfrequenz von 200 kHz bis zu 2,5 MHz. Die Regler unterstützen einen breiten Eingangsspannungsbereich von 4,5 V bis 60 V und eine einstellbare Ausgangsspannung (0,8 V bis zum maximalen Tastverhältnis VIN). Die integrierten MOSFETs mit niedrigem RDS(ON), die Gate-Treiber und der Regler machen den RAA211650 zu einer effizienten Lösung für die Spannungsabsenkung.Merkmale
- Eingangsspannungsbereich: 4,5 V bis 60 V
- Integrierte High-Side- (90 mΩ) und Low-Side-MOSFETs (37 mΩ)
- 1 % genaue Spannungsreferenz über Temperatur
- Festfrequenzbetrieb mit optionaler Frequenzspreizung und externer Taktsynchronisierung
- Einstellbare Schaltfrequenz von 200 kHz bis 2,5 MHz
- Programmierbare Sanftanlaufzeit
- Programmierbare Einschalt- und Abschaltverzögerungen
- Bidirektionaler Überstromschutz auf beiden internen FETs
- Umfassender Schutz vor Spannung und Temperatur
- Kompaktes 28-Ld-QFN-Gehäuse von 4 x 5 mm
Applikationen
- Industrielle Stromversorgungen
- 12-V-/48-V-Industrie- und Computer-Punktlast
- Geld-, Verkaufs- und Spielautomaten
- Robotik
- Programmierbare Logikschaltungen
- Sekundärmarkt der Automobilindustrie
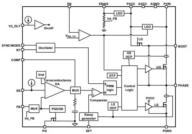
Funktionales Blockdiagramm
Veröffentlichungsdatum: 2021-09-01
| Aktualisiert: 2023-04-28
