Renesas Electronics RAA211320 Integrierter Abwärtsschaltregler
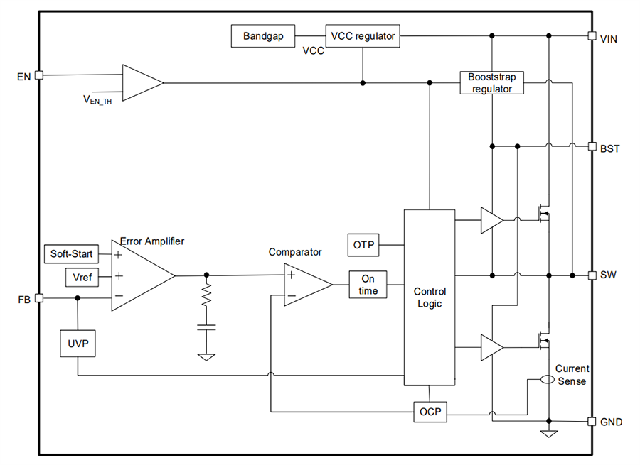
Der Renesas Electronics RAA211320 integrierte Schalt-Abwärtsregler ist ein synchrones 30 V, 2 A-Abwärtsbauteil mit Strommodus-constant-on-time-Steuerung (COT). Das 6-lead Bauteil im TST23-Gehäuse bietet integrierte high-Side- (125 mΩ) und low-side-MOSFETs (75 mΩ) mit einem Betrieb von -40°C bis +125°C. Der RAA211320 verfügt über einen umfassenden Schutz, einschließlich Eingangs-Unterspannungssperre (UVLO), Überstromschutz (OCP), Ausgangsunterspannungsschutz (OUVP) und Übertemperaturschutz (OTP).Merkmale
- Eingangsversorgungsbereich: 4,5 V bis 30 V
- 0,765 V bis 16 V Ausgangsbereich
- Bis zu 2 A Ausgangsstrom
- Integrierte High-Side- (125 mΩ) und Low-Side (75 mΩ) MOSFETs
- 400 μA Ruhestrom
- 70 ns Mindesteinschaltzeit
- 225 ns Mindestausschaltzeit
- 0,765 V Referenzspannung mit 2 % Genauigkeit
- PFM-Modus bei geringer Last
- COT-Steuerung (Current mode Constant On-Time) mit interner Kompensation
- Interne 0,8 ms Soft-Start-Zeit
- 475 kHz Typische Schaltfrequenz
- Schutzfunktionen
- Low-Side-Überstrombegrenzung (LSOC)
- Eingangs-Unterspannungssperre (UVLO)
- Übertemperaturschutz (OTP)
- Ausgangsunterspannungsschutz (OUVP) mit Hiccup-Modus
- Genauer EN-Schwellenwert
- 6-poliges TSOT23-Gehäuse
- Sperrschichttemperaturbereich: -40 °C bis +125 °C
Applikationen
- Universal-Applikationen
- Industrienetzteile
- Embedded-System- und I/O-Versorgungen
Blockdiagramm
Veröffentlichungsdatum: 2023-08-14
| Aktualisiert: 2023-12-04
