Renesas Electronics ISL9301 Ladegerät mit hoher Eingangsspannung
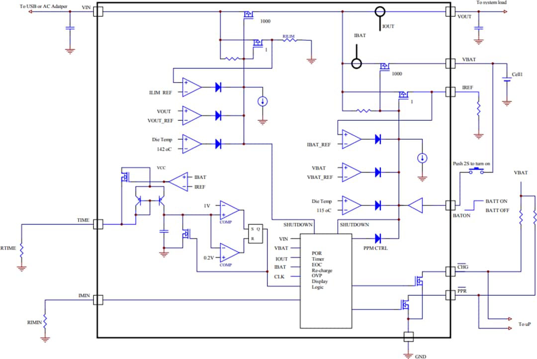
Renesas Electronics ISL9301 Ladegerät mit hoher Eingangsspannung bietet die CC-/CV-Ladefunktion, die für das Laden von Einzellen-Li-Ionen-Batterien erforderlich ist. Das ISL9301 Ladegerät akzeptiert eine Eingangsspannung von bis zu 28 V, wird jedoch deaktiviert, wenn die Eingangsspannung den OVP-Schwellenwert von 10,5 V übersteigt. Die 28-V-Nennspannung eliminiert die Notwendigkeit einer Überspannungsschutzschaltung, die für ein Ladegerät mit niedriger Spannung erforderlich ist. Der Ladestrom und der Ladeendstrom (End-of-Charge, EOC) sind mit externen Widerständen programmierbar.Das ISL9301 verwendet separate Leistungspfade zur Versorgung der Systemlast und zum Laden der Batterie. Diese Funktion ermöglicht dem System einen sofortigen Betrieb mit einer vollständig entladenen Batterie. Darüber hinaus ermöglicht diese Funktion das Abbrechen des Ladevorgangs, wenn die Batterie voll ist, während gleichzeitig das System mit der Eingangsquelle versorgt wird. Somit werden unnötige Lade-/Entladezyklen reduziert und die Batterielaufzeit verbessert.
Zwei Anzeigepins (PPR und CHG) ermöglichen eine einfache Schnittstelle zu einem Mikroprozessor oder zu LEDs.
Das ISL9301 ist in einem 10-Pin-DFN-Gehäuse verfügbar und ist bleifrei sowie RoHS-konform.
Merkmale
- Komplettes Ladegerät für Einzelzellen-Li-Ionen-/Polymer-Batterien
- Das Ladepfadmanagement optimiert Lade- und Systemströme
- Intelligente Timeout-Intervalle basierend auf dem tatsächlichen Ladestrom
- Integrierter Trennschalter zum Trennen der Batterie
- Ausgangsspannungsgenauigkeit des Ladegeräts: 1 %
- Programmierbarer Ladestrom
- Programmierbarer Ladeendstrom
- Thermischer Ladestrom-Foldback für den thermischen Schutz
- Erhaltungsladung für vollständig entladene Batterien
- Maximale Spannung von 28 V bei VIN-Pin
- Leistungspräsenz- und Ladeanzeigen
- Umgebungstemperaturbereich: -40 °C bis +85 °C
- Gehäuseausführung: DFN-10
- Gehäuseabmessungen: 3 mm x 3 mm
- Bleifrei und RoHS-konform
Applikationen
- Mobiltelefone
- BLUETOOTH®-Geräte
- Eigenständige Ladegeräte
- Andere tragbare Geräte
Blockdiagramm
Typische Applikations-Schaltung
Veröffentlichungsdatum: 2019-10-03
| Aktualisiert: 2023-10-13
