Renesas Electronics ISL9123xIIx-EVZ Evaluierungsboards
Renesas Electronics ISL9123XIX-EVZ Evaluierungsboards sind Demonstrations- und Entwicklungsplattformen ISL9123, ISL9123A und ISL9123B Abwärtsregler. Der ISL9123 ist ein hochintegrierter Abwärtsschaltregler, der Eingangsspannungen oberhalb der geregelten Ausgangsspannung akzeptiert. Diese Regler verfügen über einen niedrigen Ruhestromverbrauch, einen hervorragenden Wirkungsgrad und eine I2C-Schnittstelle, die den Zugriff auf interne Register für die Ausgangsspannungs- und Betriebsmodus-Steuerung ermöglicht. Zu den typischen Applikationen gehören Smartwatches und Armbandgeräte, drahtlose Ohrhörer, IoT-Geräte (Internet of Things), Wasser-, Gas- und Ölzähler, tragbare medizinische Geräte und Hörgeräte.Merkmale
- Kleines und kompaktes Design
- I2C-Schnittstelle für programmierbare VOUT, Anstiegsrate und verschiedene Betriebsmodi (nur erzwungener Bypass (nur ISL9123/A), Auto-PFM und erzwungene PWM)
- Steckverbinder, Testpunkte und Steckbrücken für eine einfache Untersuchung
Technische Daten
- 1,8 V bis 5,5 V Eingangsspannungsbereich
- Ausgangsspannungsbereich:
- 0,4 V bis 5,375 V (ISL9123/A)
- 0,4 V bis 1,180 V (ISL9123B)
- Wählbare Übergangs-Anstiegsrate über die I2C-Schnittstelle
- Bis zu 600 mA Ausgangsstrom (VIN > 2,5 V)
- -40 °C bis 85 °C Betriebstemperaturbereich
Applikationen
- Smartwatches und Armbandgeräte
- Kabellose Ohrhörer
- Internet of Things(IoT)-Geräte
- Wasser-, Gas- und Ölzähler
- Tragbare medizinische Geräte
- Hörgeräte
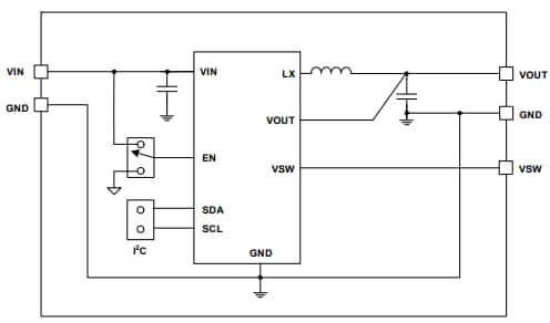
Blockdiagramm
Schaltschema
Veröffentlichungsdatum: 2020-07-20
| Aktualisiert: 2024-02-12
