Renesas Electronics ISL85403EVAL1Z Evaluation Board

Renesas Electronics ISL85403EVAL1Z Evaluation Board allows users to quickly evaluate ISL85403 in the 2-stage boost-buck and the synchronous buck configurations. This cost-effective solution offers a flexible design and features an input voltage range of 4V to 40V. Renesas Electronics ISL85403EVAL1Z is ideal for the low-power, wide input voltage range point-of-load application where both stepping up and stepping down voltage capabilities are required.

Features

  • Evaluates ISL85403 in 2-stage boost-buck and the synchronous buck configurations
  • Flexible design
  • Cost-effective solution
  • Convenient power communication

Specifications

  • 4V to 40V VIN range
  • 5V output voltage
  • 2.5A (maximum) output current
  • 500kHz switching frequency
  • 40mV output ripple

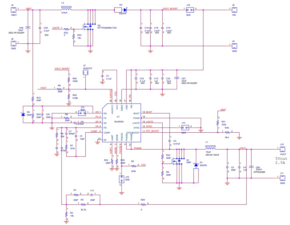
ISL85403EVAL1Z Evaluation Board Circuit Diagram

Renesas Electronics ISL85403EVAL1Z Evaluation Board
Veröffentlichungsdatum: 2016-04-22 | Aktualisiert: 2022-03-11