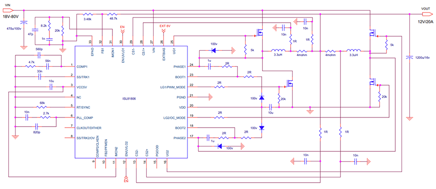
Renesas Electronics ISL81806EVAL1Z Zweiphasen-Evaluierungsboard
Das Renesas Electronics ISL81806EVAL1Z Zweiphasen-Evaluierungsboard verfügt über den ISL81806 synchronen 80-V-Hochspannungs-Dual-Buck-Controller, der für E-Modus-GaN-FETs optimiert ist. Der Regler wird mit externem Sanftanlauf, unabhängigen Freigabefunktionen und UV-/OV-/OC-/OT-Schutz geliefert. Ein programmierbarer Schaltfrequenzbereich von 100 kHz bis 2 MHz hilft, die Größe der Induktivität zu optimieren, während der starke Gate-Treiber bis zu 20 A für den Abwärtsausgang liefert. Das ISL81806EVAL1Z Zweiphasen-Evaluierungsboard ist für Hochstromapplikationen ausgelegt. Die FETs und die gewählte Induktivität begrenzen den Nennstrom des ISL81806EVAL1Z.Merkmale
- Breiter Eingabebereich von 18VV bis 80VV
- Hoher Wirkungsgrad bei leichter Last mit Pulse-Skipping-DEM-Betrieb
- Programmierbarer Sanftanlauf
- Optionaler DEM-/PWM-Betrieb
- Optionaler CC-/HICCUP-OCP-Schutz
- Unterstützt einen vorgespannten Ausgang mit Sanftanlauf
- P-GOOD-Anzeige
- OVP-, OTP- und UVP-Schutz
- Rückwärts-Vorspannung vom Ausgang zur Verbesserung des Wirkungsgrads
Applikationen
- Telekommunikation
- Server und Rechenzentren
- Automotive-Elektronik
- Industrie-Ausstattung
- Leistungssysteme
Blockdiagramm
Veröffentlichungsdatum: 2023-12-12
| Aktualisiert: 2023-12-21
