Renesas Electronics ISL81805EVAL3Z Evaluierungsboard mit zwei Ausgängen
Das Renesas Electronics ISL81805EVAL3Z Evaluierungsboard mit zwei Ausgängen ist für negative-zu-positive Spannungsumwandlung und Applikationen mit hoher Ausgangsspannung ausgelegt. Der ISL81805EVAL3Z verfügt über den ISL81805, einen 80V dualen synchronen Hochspannungs-Aufwärtsregler, der einen externen Sanftanlauf und unabhängige Aktivierungsfunktionen mit integriertem UV-/OV-/OC-/OT-Schutz bietet. Eine programmierbare Schaltfrequenz (Bereich von 100 kHz bis 1 MHz) trägt zur Optimierung der Induktivitätsgröße bei, da der starke Gate-Treiber bis zu 20 A für jeden Ausgang liefert.Merkmale
- Negativ-zu-positive Spannungsumwandlung
- Breiter Eingabebereich von -36VV bis -60VV
- Programmierbarer Sanftanlauf
- Optionaler DEM-/PWM-Betrieb
- Unterstützt einen vorgespannten Ausgang mit Sanftanlauf
- Optionaler Eingangs-/Ausgangskonstantstrom-OCP-Schutz
- P-GOOD-Anzeige
- OVP-, OTP- und UVP-Schutz
Applikationen
- Telekommunikation
- Server und Rechenzentren
- Fahrzeugelektronik
- Industrie-Ausstattung
- Leistungssysteme
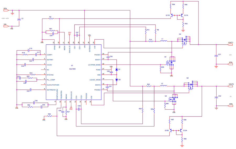
Blockdiagramm
Veröffentlichungsdatum: 2023-12-12
| Aktualisiert: 2024-01-08
