Renesas Electronics ISL81805EVAL2Z Sync-Aufwärts-Evaluierungsboard mit zwei Ausgängen
Das Renesas Electronics ISL81805EVAL2Z Sync-Boost-Evaluierungsboard mit zwei Ausgängen verfügt über den ISL81805 synchronen dualen 80-V-Hochspannungs-Boost-Controller, der einen externen Sanftanlauf und unabhängige Freigabefunktionen bietet und einen UV-/OV-/OC-/OT-Schutz enthält. Ein programmierbarer Schaltfrequenzbereich von 100 kHz bis 1 MHz hilft, die Größe der Induktivität zu optimieren, während der starke Gate-Treiber bis zu 3 A für Kanal 1 und 5 A für Kanal 2 liefert. Das ISL81805EVAL2Z Evaluierungsboard mit zwei Ausgängen ist für Applikationen mit hoher Ausgangsspannung ausgelegt. Die FETs und die gewählte Induktivität begrenzen den Nennstrom des ISL81805EVAL2Z.Merkmale
- Große Eingangsbereiche
- 9 V bis 36 V für 48-V-Ausgang
- 9 V bis 20 V für 24-V-Ausgang
- Hoher Wirkungsgrad bei leichter Last mit Pulse-Skipping-DEM-Betrieb
- Programmierbarer Sanftanlauf
- Optionaler DEM-/PWM-Betrieb
- Optionaler CC-/HICCUP-OCP-Schutz
- Unterstützt einen vorgespannten Ausgang mit Sanftanlauf
- P-GOOD-Anzeige
- OVP-, OTP- und UVP-Schutz
- Externe Vorspannung zur Verbesserung des Wirkungsgrads
- Optionaler durchschnittlicher Ein-/Ausgangs-OCP
Applikationen
- Telekommunikation
- Server und Rechenzentren
- Automotive-Elektronik
- Industrie-Ausstattung
- Leistungssysteme
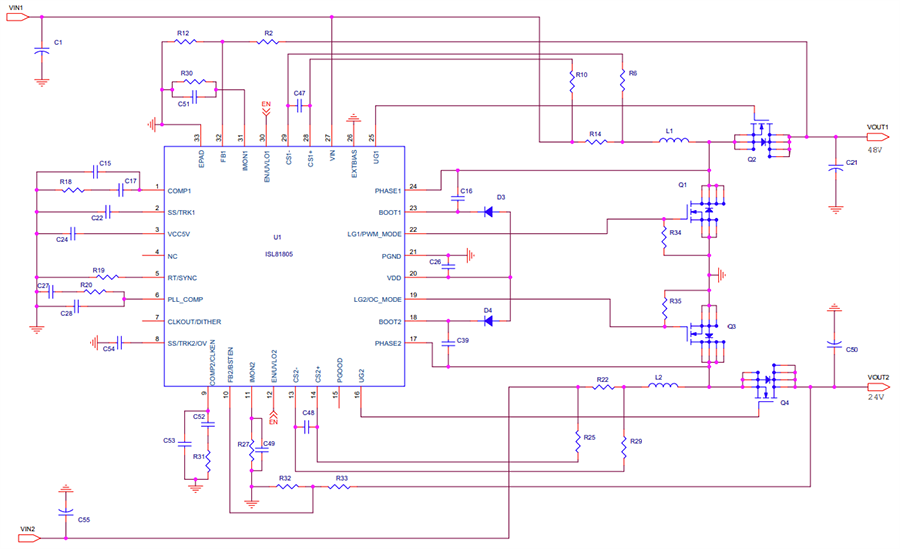
Blockdiagramm
Veröffentlichungsdatum: 2023-12-12
| Aktualisiert: 2023-12-21
