Renesas Electronics ISL80102/ISL80103 Linearregler

Renesas Electronics ISL80102/ISL80103 Linearregler sind LDOs mit einem Ausgangsstrom von 2 A und 3 A, niedriger Spannung und hohem Strom sowie Einfachausgang. Der ISL80102/ISL80103 wird von Eingangsspannungen von 2,2 V bis 6 V betrieben und kann Ausgangsspannungen von 0,8 V bis 5,5 V bereitstellen.

Die ISL80102/ISL80103 Linearregler von Renesas Electronics verfügen über einen externen Kondensator auf dem Soft-Start-Pin, der eine Anpassung für Applikationen bietet, die einen Einschaltstrom von weniger als die Strombegrenzung erfordern. Durch die ENABLE-Funktion kann das Bauteil in einen Abschaltmodus mit niedrigem Ruhestrom versetzt werden. Die Linearregler enthalten einen Submikron-BiCMos-Prozess, der eine erstklassige analoge Leistung und einen hervorragenden Gesamtwert liefert.

Die ISL80102/ISL80103 CMOS-Linearregler verbrauchen aufgrund der Last über bipolare LDOs einen deutlich niedrigeren Ruhestrom, wodurch sie effizient sind und Gehäuse mit kleineren Footprints ermöglichen. Der ISL80102/ISL80103 ist in einem 10-Ld-DFN-Gehäuse verfügbar.

Merkmale

  • Stabil mit Keramikkondensatoren
  • Ausgangsnennstrom: 2 A und 3 A
  • Eingangsspannungsbereich: 2,2 V bis 6 V
  • Garantierte ±1,8 % VOUT-Genauigkeit über Leitung, Last und TJ = -40 °C bis +125 °C
  • Sehr niedrige Dropout-Spannung von 120 mV bei 3 A (ISL80103)
  • Sehr schnelles Einschwingverhalten
  • Ausgezeichnete PSRR von 62 dB
  • Ausgangsrauschen: 49 µVRMS
  • Power-Good-Ausgang
  • Einstellbare Einschaltstrombegrenzung
  • Kurzschluss-Sicherung und Übertemperaturschutz
  • Verfügbar in einem 10-Pin-DFN-Gehäuse

Applikationen

  • Server
  • Telekommunikation und Netzwerksysteme
  • Medizinische Geräte
  • Messgerätesysteme
  • Router und Schalter

Typische Applikation

Applikations-Schaltungsdiagramm - Renesas Electronics ISL80102/ISL80103 Linearregler

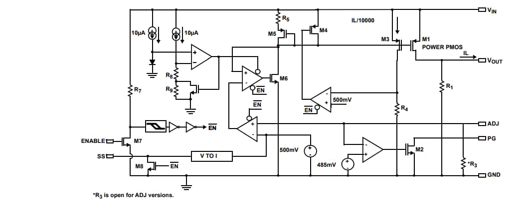
BLOCKDIAGRAMM

Blockdiagramm - Renesas Electronics ISL80102/ISL80103 Linearregler
Veröffentlichungsdatum: 2020-09-18 | Aktualisiert: 2022-03-11