Renesas Electronics ISL91110 High-Efficiency Buck-Boost Regulator

Renesas Electronics ISL91110 High-Efficiency Buck-Boost Regulator is a high-current buck-boost switching regulator for systems using new battery chemistries. It uses a proprietary buck-boost algorithm to maintain voltage regulation while providing excellent efficiency and a very low output voltage ripple when the input voltage is close to the output voltage. ISL91110 is capable of delivering at least 2A continuous output current (VOUT = 3.3V) over a battery voltage range of 2.5V to 4.35V. This maximizes the energy utilization of advanced single-cell Li-ion battery chemistries that have significant capacity left at voltages below the system voltage. It's fully synchronous low ON-resistance 4-switch architecture and a low quiescent current of only 35μA optimize efficiency under all load conditions.

Features

  • Accepts input voltages above or below the regulated output voltage
  • Automatic and seamless transitions between buck and boost modes
  • Input voltage range of 1.8V to 5.5V
  • Output current up to 2A (PVIN = 2.5V, VOUT = 3.3V)
  • Burst current up to 3A (PVIN = 3V, VOUT = 3.3V, tON < 600μs, t = 4.6ms)
  • High efficiency up to 96%
  • 35μA quiescent current maximizes light load efficiency
  • 2.5MHz switching frequency minimizes external component size
  • Fully protected for short-circuit, over-temperature, and undervoltage
  • Small 2.33mm x 2.07mm WLCSP

Applications

  • Brown-out free system voltage for smartphones and tablet PCs
  • Wireless communication devices
  • 2G/3G/4G RF power amplifiers

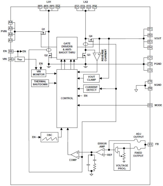
Block Diagram

Renesas Electronics ISL91110 High-Efficiency Buck-Boost Regulator
Veröffentlichungsdatum: 2014-03-31 | Aktualisiert: 2022-03-11