Renesas Electronics ISL7823x Kompakte Synchron-Abwärtsregler
Die Renesas/Intersil ISL7823x kompakten synchronen Abwärtsregler sind hocheffiziente, monolithische, synchrone DC-DC-Abwärtswandler. Der ISL78233 liefert 3 A, der ISL78234 4 A und der ISL78235 5 A mit kontinuierlichen Ausgangsströmen von einer Eingangsspannung von 2,7 bis 5,5 V. Die ISL7823x verwenden die Strommodus-Steuerarchitektur für einen Betrieb mit sehr niedrigem Tastverhältnis bei hoher Frequenz. Dies ermöglicht eine schnelle Einschwingzeit und eine ausgezeichnete Schleifenstabilität.Merkmale
- 2.7V to 5.5V input voltage range
- 2MHz default switching frequency
- 100ns guaranteed phase minimum on time for wide output regulation
- Adjustable switching frequency from 500kHz to 4MHz
- External synchronization from 1MHz to 4MHz
- Optional PFM mode for light-load efficiency improvement
- Very low ON-resistance HS/LS switches:
- 35mΩ/11mΩ
- Internal 1ms or adjustable external soft-start
- Soft-stop output discharge during disable
- OTP, OCP, output OVP, input UVLO protections
- 1% reference accuracy over-temperature
- Up to 95% efficiency
- AEC-Q100 qualified (ISL78235)
- Common pinout family allows migration from 3A to 5A without PCB change:
- ISL78233: 3A
- ISL78234: 4A
- ISL78235: 5A
Applikationen
- DC/DC POL modules
- μC/μP, FPGA and DSP power
- Video processor/SOC power
- Li-ion battery powered devices
- Automotive infotainment power
Datasheets
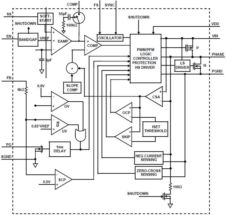
Block Diagram
Veröffentlichungsdatum: 2016-05-10
| Aktualisiert: 2023-06-20
