Renesas Electronics ISL68201 Abwärtsregler
Der Renesas/Intersil ISL68201 Abwärts-Controller verfügt über die Intersil eigene R4™-Technologie. Der einphasige R4™ digitale Hybrid-PWM-Controller mit PMBus/SMBus/I2C und PFM verfügt über einen großen Eingangs- und Ausgangsspannungsbereich. Integrierte LDOs bieten eine Regler-Vorspannung für den Einzelversorgungs-Betrieb. Der ISL68201 mit R4™-Steuerschema verfügt über eine extrem schnelle Einschwingleistung, eine genau regulierte Frequenzregelung und alle internen Kompensationen.Merkmale
- Proprietary R4 Technology
- Linear control loop for optimal transient response
- Variable frequency and duty cycle control during load transient for fastest possible response
- Inherent voltage feed-forward for wide-range input
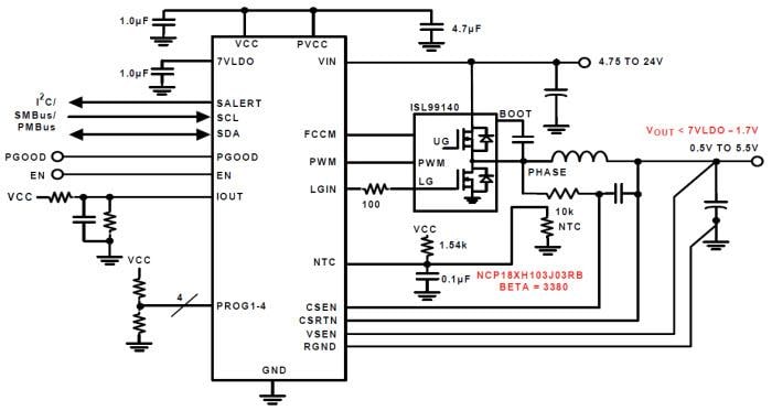
- 4.5V to 24V input voltage range
- 0.5V to 5.5V output voltage range
- ±0.5% DAC accuracy with remote sense
- Support all-ceramic solutions
- Integrated LDOs for single input rail solution
- SMBus/PMBus/I²C compatible, up to 1.25MHz
- 256 boot-up voltage levels with a configuration pin
- Eight switching frequency options from 300kHz to 1.5MHz
- PFM operation option, compatible with ISL99140 for improved light-load efficiency
- Start-up into precharged load
- Precision enable input to set higher input UVLO and power sequence as well as fault reset
- Power-good monitor for soft-start and fault detection
- Comprehensive fault protection for high system reliability
- Over-temperature protection
- Output overcurrent and short-circuit protection
- Output overvoltage and undervoltage protection
- Open remote sense protection
- Compatible with 5V or 3.3V PWM input DrMOS or Smart Power Stage (SPS)
Applikationen
- Wired Infrastructure
- Routers
- Switches
- Optical networking
- Wireless Infrastructure
- Base station
- High efficiency and high density POL digital power
- FPGA, ASIC, and memory supplies
- Datacenter
- Servers
- Storage systems
Typical Applications
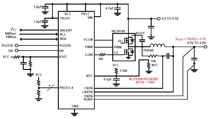
5V Input Application
Veröffentlichungsdatum: 2016-04-04
| Aktualisiert: 2022-03-11
