RECOM Power RPMVH-0.5 Power Modules
RECOM Power RPMVH-0.5 Power Modules are a wide input voltage, 0.5A non-isolated switching regulator power modules. These modules accept up to 115VDC input and provide a trimmable output from 2.6VDC to 28VDC. The RPMVH-0.5 power modules feature adjustable output, sequencing, on/off control, and power good signals. These power modules feature an ultra‑compact 3.75 mm profile and achieve efficiencies up to 90%. The RPMVH-0.5 power modules operate at full load at ambient temperatures up to 100°C and with power derating up to 120°C without forced-air cooling. These power modules are housed in a fully enclosed package with 6‑sided shielding, delivering enhanced EMC performance and robust thermal management. Typical applications include industrial automation, building and home automation, energy, datacom and telecom, and infrastructure.
Features
- 6VDC to 115VDC wide Vin
- Non-isolated power module
- High power density
- -40°C to 100°C operating temperature at full load
- Efficiency up to 90% without the need for a heat sink
- 6-sided shielding
- Thermally and EMI enhanced 25-pad LGA
- DOSA compatible footprint
- Low profile
- 3-years warranty
Applications
- Industrial automation
- Building and home automation
- Energy
- Datacom and telecom
- Infrastructure
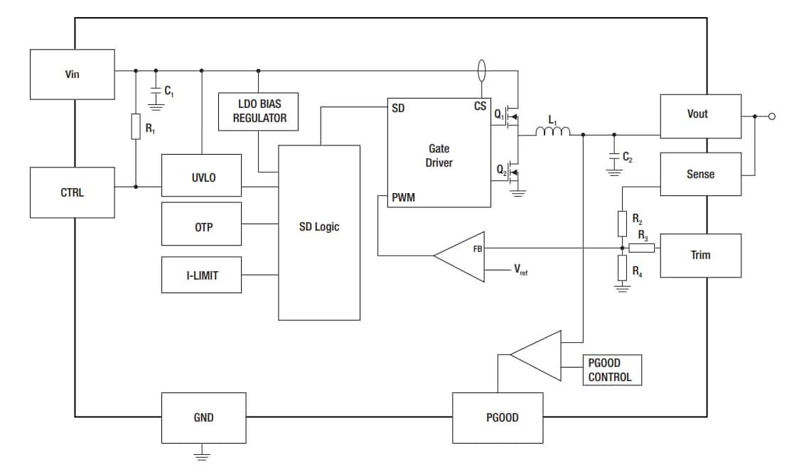
Block Diagram
Dimensional Diagram
