Qorvo RFFC2071/2072 2,7 GHz HF-Synthesizer/VCOs

Qorvo RFFC2071/2072 2,7 GHz HF Synthesizer/VCOs sind rekonfigurierbare Bauteile mit einem integrierten Fractional-N-Phasenregelschleifen-Synthesizer (PLL), einem spannungsgesteuerten Oszillator (VCO) und einem oder zwei hochlinearen Mischern. Der Fractional-N-Synthesizer verwendet einen fortschrittlichen Sigma-Delta-Modulator, der ultrafeine Schrittweiten und geringe Größen ermöglicht. In Kombination mit einem externen Schleifenfilter ermöglicht die PLL/VCO-Engine dem Benutzer die Erzeugung von lokalen Oszillatorsignalen (LO) von 85 MHz bis 2700 MHz. Das LO-Signal wird zu den integrierten HF-Mischern geleitet und gepuffert. Diese Mischer werden zur Aufwärts- oder Abwärtskonvertierung von Frequenzen von 30 MHz bis 2700 MHz verwendet.

Der Bias-Strom des Mischers kann reduziert werden und ist für Applikationen mit geringerem Stromverbrauch programmierbar. Durch Umgehen der integrierten Mischer kann jedes Gerät so konfiguriert werden, dass es als Signalquelle fungiert. Zur Programmierung wird eine einfache 3-Draht-Seriellschnittstelle verwendet. Zudem ermöglicht ein spezieller Programmiermodus die Steuerung von bis zu vier Bauteilen über einen gemeinsamen seriellen Bus. Diese Funktion macht separate Chip-Auswahl-Steuerleitungen zwischen dem Host-Regler und jedem einzelnen Gerät überflüssig. Der RFFC2071/2072 von Qorvo verfügt über bis zu sechs Allzweckausgänge, um auf interne Signale (wie das LOCK-Signal) zuzugreifen oder Front-End-Komponenten zu steuern. Beide Bauteile arbeiten mit einer Stromversorgung von 2,7 V bis 3,3 V.

Merkmale

  • 85 MHz bis 2700 MHz LO-Frequenz-Bereich
  • Fractional-N-Synthesizer mit sehr geringen Störsignalen
  • 1,5 Hz typische Schrittgröße
  • Vollintegrierte VCO- und LO-Puffer mit geringem Phasenrauschen
  • 0,18° rms integriertes Phasenrauschen bei 1 GHz
  • HF-Mischer mit hoher Linearität
  • Frequenzbereich des Mischers von 30 MHz bis 2.700 MHz
  • Eingang-IP3 von +23 dBm
  • Die Mixer-Vorspannung ist für den Betrieb stromsparend einstellbar.
  • Vollduplex-Modus (RFFC2071)
  • 2,7 V bis 3,3 V Stromversorgung
  • Geringe Stromaufnahme
  • 3- oder 4-Draht-Seriellschnittstelle

Applikationen

  • Kopfstellen für Kabelfernsehen (CATV)
  • Digitale TV-Repeater
  • Mehrfamilienhäuser
  • Diversity-Empfänger
  • Softwaredefinierte Funkgeräte
  • Frequenzband-Shifter
  • Punkt-zu-Punkt-Funkübertragung
  • Mobilfunk-Repeater
  • WiMax/LTE-Infrastruktur
  • Mobilfunk-Störsender
  • Satellitenkommunikationssysteme
  • VHF/UHF-Funkgeräte

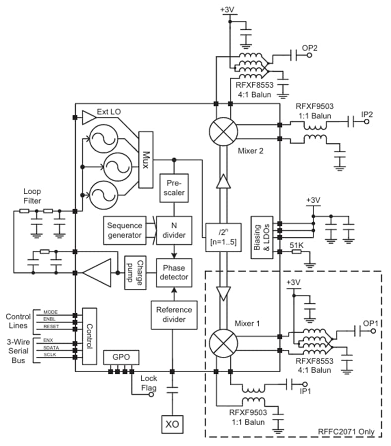
Funktionales Blockdiagramm

Blockdiagramm - Qorvo RFFC2071/2072 2,7 GHz HF-Synthesizer/VCOs
Veröffentlichungsdatum: 2026-01-16 | Aktualisiert: 2026-01-20