Qorvo QPL7420EVB CATV Verstärker IC Evaluierungsboard

Das Qorvo QPL7420EVB CATV Verstärker IC Evaluierungsboard demonstriert die Fähigkeiten der QPL7420 Verstärker-ICs für 75Ω CATV- und Satellitenanwendungen. Die QPL7420 CATV-GaAs-pHEMT-HF-Verstärker-ICs sind Single-Ended-Bauteile mit 20 dB Verstärkung und einem geringen Rauschen für Anwendungen im Upstream von 5 MHz bis 684 MHz und im Downstream von 47 MHz bis 1800 MHz. Bei Verwendung einer einzigen 5 V Stromversorgung können die QPL742020-IC in einem 3 mm 2 QFN-Gehäuse von 3 V bis 8 V eingesetzt werden (je nach Bedarf der Linearität).

Applikationen

  • DOCSIS 3.1
  • 47 MHz bis 1800 MHz Downstream-Anwendungen
  • 5 MHz bis 684 MHz Upstream-Anwendungen
  • Head-End-CMTS-Anlagen
  • Optische Knoten
  • FTTH GPON und GEPON
  • geräuscharme Satelliten-Verstärker
  • Kabelmodems und Set-Top-Boxen
  • Single-ended-Gain-Block

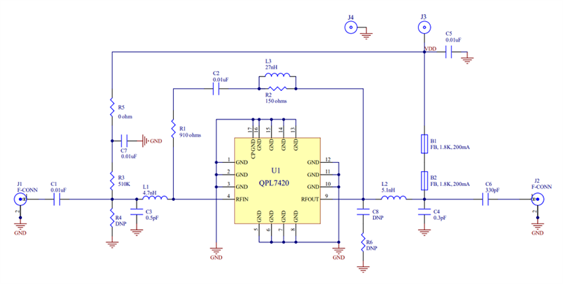
Schaltschema (47 MHz bis 1800 MHz)

Schaltplan - Qorvo QPL7420EVB CATV Verstärker IC Evaluierungsboard

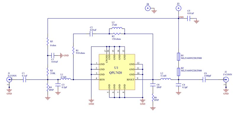
Rückleitungs Schaltschema (5 MHz bis 700 MHz)

Schaltplan - Qorvo QPL7420EVB CATV Verstärker IC Evaluierungsboard
Veröffentlichungsdatum: 2023-05-03 | Aktualisiert: 2023-05-10