Qorvo QPC7522EVB01 Evaluierungsboard
Das Evaluierungsboard QPC7522EVB01 von Qorvo ist eine Demonstrations- und Prototyping-Plattform, die auf dem reflektierenden SPDT-Schalter basiert QPC7522. Das Evaluierungsboard QPC7522EVB01 von Qorvo dient als Referenzdesign für den QPC7522 und arbeitet bei 5 MHz bis 3.300 MHz. Das Evaluierungsboard verfügt über drei 75-Ω-F-Steckverbinder und eine 5-polige Stiftleiste, die einen einfachen Zugriff auf die Pin-Signale des QPC7522 bieten.Merkmale
- Demonstrations- und Prototyping-Plattform basierend auf dem QPC7522 reflektierenden SPDT-Schalter
- Verfügt über drei 75-Ω-F-Steckverbinder und eine 5-polige Stiftleiste, die einen einfachen Zugriff auf die Pin-Signale des QPC7522 bieten
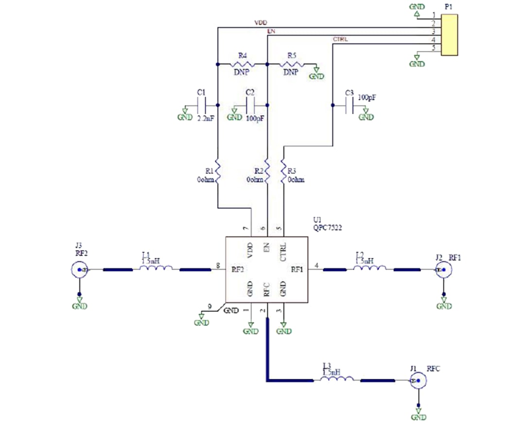
Schaltschema
Veröffentlichungsdatum: 2020-06-16
| Aktualisiert: 2024-09-12
