Qorvo QPC7338PCBA Evaluierungsboard

Das Qorvo QPC7338PCBA Evaluierungsboard ist eine Demonstrations- und Entwicklungsplattform für den QPC7338 spannungsvariablen Equalizer. Der QPC7338 ist ein spannungsgesteuerter variabler Equalizer mit kabel kompensiertem Ansprechverhalten, der einen SOI (Silicon-on-Insulator)-Dämpfungsglied verwendet. Das Bauteil ist für DOCSIS 4.0 ESD-Downstream-Pfad-Anwendungen zwischen 45 MHz und 1.718 MHz optimiert. Der QPC7338 zeichnet sich durch einen Flankensteilheitsbereich von 18 dB, geringe Einfügedämpfung, hohe Linearität und eine 75-Ω-Impedanz für CATV-Applikationen aus. Das Bauteil wird mit einer einzelnen Versorgungsspannung von 5 V und einem niedrigen Versorgungsstrom von 3 mA betrieben. 

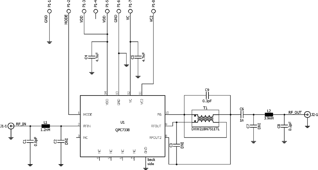
Das QPL1823EVB01 Evaluierungsboard von Qorvo verfügt über einen vorbestückten QPC7338 in einem 14-Pin-Multichip-Modul (MCM) zusammen mit einer Unterstützungsschaltung und zwei 75-Ω-F-Steckverbindern für einen HF-Ein- und HF-Ausgang. Das Evaluierungsboard bietet eine Beispiel-Applikations-Schaltung, die ein schnelles Prototyping bei einem Einsatz in bestehende Designs ermöglicht.

Schaltplan

Schaltplan - Qorvo QPC7338PCBA Evaluierungsboard
Veröffentlichungsdatum: 2022-09-14 | Aktualisiert: 2022-10-10