Qorvo QPC7332PCBA Evaluierungsboard
Das Qorvo QPC7332PCBA Evaluierungsboard ist eine Demonstrations- und Entwicklungsplattform für den QPC7332 variablen Neigungsequalizer für Kabel. Der QPC7332 ist ein spannungsgesteuerter Equalizer, der mithilfe eines SOI-Dämpfers eine Verlustkompensation bei Koaxialkabeln auslöst und für Downstreampfad-Applikationen zwischen 45 MHz und 1.218 MHz optimiert ist. Der QPC7332 verfügt über einen Neigungsbereich von 20 dB, eine geringe Einfügungsdämpfung, eine hohe Linearität und eine Impedanz von 75 Ω für CATV-Applikationen. Das Bauteil wird mit einer einzelnen Versorgungsspannung von 5 V und einem niedrigen Versorgungsstrom von 2,7 mA betrieben.Das QPC7332PCBA Evaluierungsboard verfügt über einen QPC7332 von Qorvo in einem Multichip-Modul (MCM) von 6,0 mm x 6,0 mm zusammen mit einer Unterstützungsschaltung und zwei 75-Ω-F-Steckverbindern für einen HF-Ein- und HF-Ausgang. Das Evaluierungsboard hat eine Beispiel-Applikations-Schaltung, die ein schnelles Prototyping bei einem Einsatz in bestehende Designs ermöglicht.
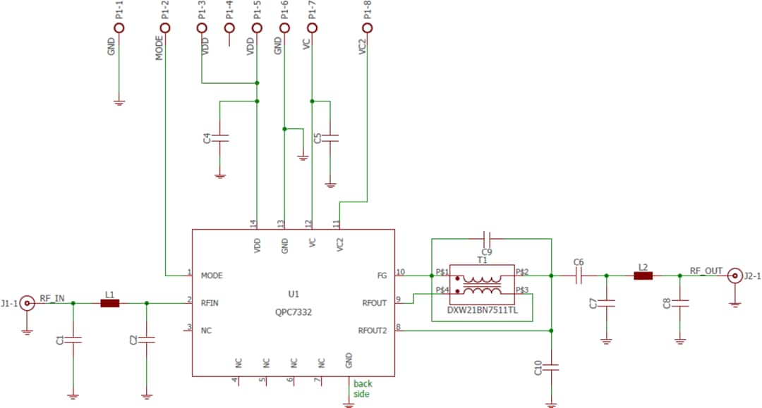
Schaltplan
Veröffentlichungsdatum: 2021-04-28
| Aktualisiert: 2022-03-11
