Qorvo QPC0542 SOI-SPDT-Schalter
Die SPDT-Schalter (Silicon-on-Insulator, SOI) QPC0542 von Qorvo sind reflektierende Breitband-Schalter, die in einem Frequenzbereich von 0,02 GHz bis 50 GHz arbeiten. Der QPC0542 unterstützt in der Regel eine Eingangsstrombelastbarkeit von bis zu 1 W bei Steuerspannungen von 0/+3 V. Dieser Schalter hält eine 2 dB oder weniger Einfügungsdämpfung und eine Isolierung von mehr als 40 dB bei 40 GHz aufrecht, wodurch er sich hervorragend für Schaltapplikationen mit hoher Isolierung über Verteidigungs- und kommerzielle Plattformen eignet. Der QPC0542 wird in einem Flip-Chipon-Laminat-basierten Gehäuse von 2,25 mm x 2,25 mm angeboten. Das Gehäuse und der minimale DC-Stromverbrauch ermöglichen eine einfache Systemintegration.Merkmale
- 0,02 GHz bis 50 GHz Frequenzbereich
- Typische Einfügungsdämpfung von < 2 dB bei 40 GHz
- Strombelastbarkeit: ≤ 1 W
- Typische Isolierung von 40 dB bei 40 GHz
- Rücklaufdämpfung: > 15 dB
- 58 dBm IIP 3
- 32 dBm IP0.1dB
- Steuerspannungen: +0 / 3V
- Schaltzeit: < 50 ns
- HF-Einschwingzeit: < 66 ns
- Reflektierender Schalter
- -40 °C bis +105 °C Temperaturbereich
- OVM QFN-Gehäuse mit den Abmessungen2,25 mm2 x 0,92 mm
- Bleifrei, halogenfrei, RoHS-konform
Applikationen
- Verteidigung und Luft- und Raumfahrt
- Elektronische Kriegsführung
- Kommunikation
- Prüf- und Messsysteme
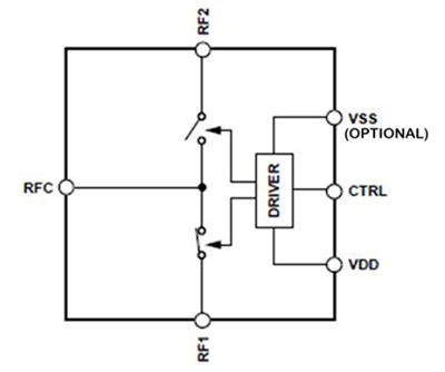
Funktionales Blockdiagramm
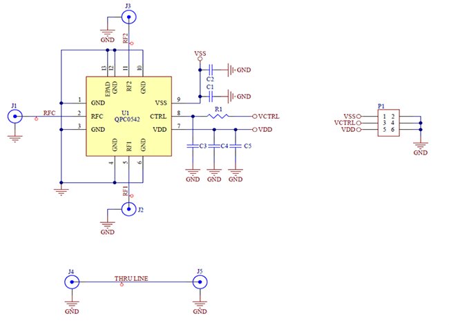
Applikations-Schaltung
Verwandtes Development Tool
Veröffentlichungsdatum: 2024-01-25
| Aktualisiert: 2024-10-31
