Qorvo QPA9127 Evaluierungsboard
Das Qorvo QPA9127 Evaluierungsboard ist zur Evaluierung der QPA9127 kaskadierbaren Gain-Block-Verstärker mit hoher Linearität ausgelegt. Diese Verstärker bieten mit der Integration einer Abschalt-Vorspannungsfunktion eine sehr flache Gain über eine große Auswahl von Frequenzen. Die QPA9127 Verstärker ermöglichen die Verwendung in sowohl Empfänger- als auch Senderketten für Hochleistungssysteme. Zu den typischen Applikationen gehören 5G-m-MIMO, mobile Infrastruktur, Universal-Wireless, TDD-/FDD-System und Verteidigungskommunikation.Merkmale
- Zur Evaluierung der QPA9127 Verstärker ausgelegt
- Frequenzbereich: 3.000 MHz bis 5.000 MHz (typisch)
- Gain: 19,8 dB bis 22,8 dB (Kleinsignal)
- Bauteilstrom (IDD): 50 mA
Applikationen
- 5G-m-MIMO
- Mobile Infrastruktur
- Repeater/DAS
- Universal-Wireless
- TDD-/FDD-System
- Verteidigungskommunikation
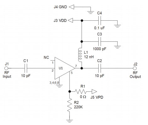
Schaltplan-Diagramm
Leistungsdiagramm
Veröffentlichungsdatum: 2019-11-28
| Aktualisiert: 2025-08-12
