Qorvo QPA9121 Evaluierungsboard

Das Qorvo QPA9121 Evaluierungsboard ist zur Evaluierung des gesamten Leistungsspektrums des QPA9121 Treiberverstärkers ausgelegt. Dieses Evaluierungsboard wird in einem Frequenzbereich von 2.600 MHz bis 4.900 MHz betrieben.

Technische Daten

  • Frequenzbereich: 2.600 MHz bis 4.900 MHz
  • Gain: 28,1 dB bis 25,7 dB
  • Bauteil-Strom: 95 mA
  • Eingaberücklaufverlust: 7,7 dB bis 13,5 dB
  • Ausgaberücklaufdämpfung: 15,2 dB bis 14,3 dB
  • Ausgangs-P3dB: 26,6 dBm bis 26,8 dBm

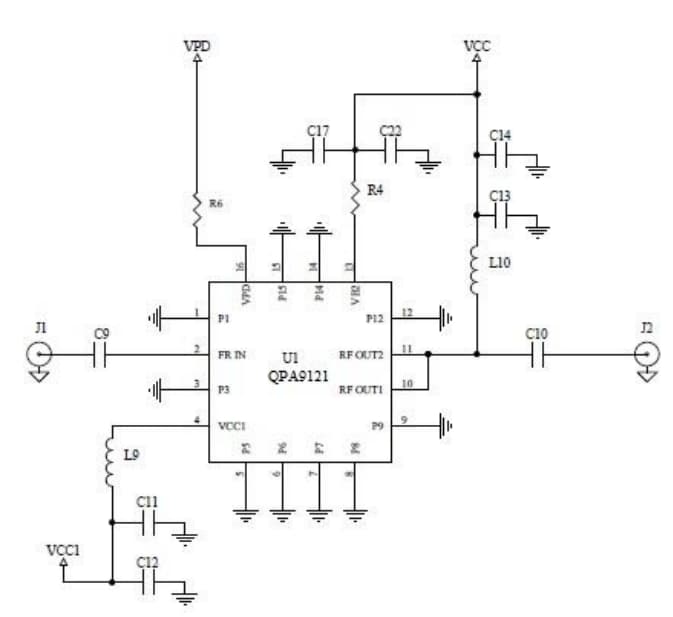
QPA9121EVB01 Schaltplan

Schaltplan - Qorvo QPA9121 Evaluierungsboard

Leistungsdiagramme

Veröffentlichungsdatum: 2019-06-27 | Aktualisiert: 2023-11-17