Qorvo ACT4751M USB-Schnelllade-Leistungs-IC
Der Qorvo ACT4751M Schnelllade-Leistungs-IC ist ein Abwärtsspannungsregler-IC, der für USB-Typ-C-™ Schnelllade-Applikationen für schnelles Laden von Telefonen, Tablets und Laptops in Fahrzeugen ausgelegt ist. Der ACT4751M von Qorvo integriert Leistungs- und Analogfunktionen in einem Einzelleistungs-IC. Der Chip arbeitet bis zu 40 V mit Schutzfunktionen, die gegen Lastabwurfereignisse von bis zu 48 V in anspruchsvollen Automotive-Umgebungen beständig sind. Die Komponente ist vollständig optimiert, um die Größe zu minimieren und gleichzeitig einen maximalen Wirkungsgrad bei der Leistungsumwandlung zu liefern.Ein Abwärtsladegerät bietet Schutz zwischen einer Stromquelle und dem Bauteil, wodurch Unterschiede in der Spannungsquelle und der aufgeladenen Batterie vermittelt werden. Diese Ladegeräte werden immer beliebter, da mehr Applikationen USB-Typ-C-Anschlüsse übernehmen, da sie universell sind und eine hohe Leistung liefern können. Mehrere Referenzdesigns, die für USB-Schnellladegeräte und Qualcomm Quick Charge 3.0, Quick Charge 4 sowie Quick Charge 4+ zugelassen sind, werden zur Unterstützung einer schnelleren Design-Zertifizierung und einer kürzen Markteinführung angeboten.
Das ACT4751M erfüllt alle Leistungsanforderungen für USB-Schnellladegerät-Applikationen, einschließlich die mit der Power Delivery 3.0 programmierbaren Stromversorgung-Spezifikation (USB PD 3.0 PPS). Zusätzlich zu seiner AEC-Q100-Qualifikation erfüllt das ACT4751M den Automotive-EMI-Standard CISPR 25 Klasse 3 mit patentierten DC/DC-Umwandlungstechnologien.
Der ACT4751M USB-Schnelllade-Leistungs-IC von Qorvo wird in einem 32-Pin-QFN-Gehäuse angeboten, das sich hervorragend für platzbeschränkte Applikationen eignet.
Merkmale
- Zertifiziertes USB-Schnellladegerät, Referenzdesigns
- Qualcomm-zertifiziertes Schnellladegerät mit mehr als 4 Designs
- Programmierbare Ausgangsspannung durch I2C von 3 V bis 24 V in 12,5-mV-Schritten
- Programmierbare Ausgangsstrombegrenzung von 0 A bis 4 A in 256-Schritt-Auflösung
- 5 mm x 5 mm QFN-32-Automotive-Gehäuse mit Seitenwandbeschichtung
Applikationen
- USB-Schnellladegerät (PD 3.0 PPS) und USB-PD-Ladegerät
- Schnellladegerät 4 +, Schnellladegerät 4 und Schnellladegerät 3
- Hochleistungs-LED-Beleuchtung
Technische Daten
- Nach AEC-Q100 Klasse 1 qualifiziert
- -40 °C bis +125 °C Betriebstemperaturbereich
- CISPR 25 Klasse 3: Bestanden
- Abwärtstopologie
- Eingangsspannungsbereich: 4,5 V bis 40 V
- Maximaler Ausgangsstrom: 4 A
- Frequenzbereich von 450 kHz bis 2.250 kHz mit Frequenzspreizungsbetrieb
- Hilfs-Stromschienen
- Mini-Abwärtswandler von 350 mA
- LDO von 20 mA
- Bleifrei, halogenfrei und RoHS-konform
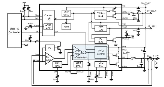
Funktionales Blockdiagramm
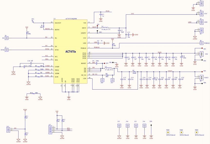
Schaltplan
ACT4751M-101-REF04 Referenzdesign
ACT4751M-101-REF05 Referenzdesign
