Power Integrations LinkSwitch-TNZ Offline-Schaltanlagen-ICs
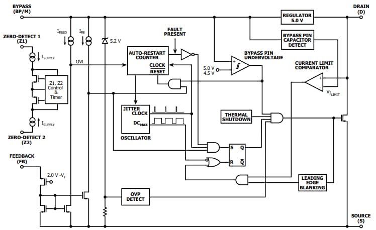
Die LinkSwitch-TNZ Offline-Schalter-ICs von Power Integrations sind für eine verlustfreie Zero-Cross-Signalerzeugung und zur Unterstützung von Abwärts-, Buck-Boost- und Flyback-Topologien ausgelegt. Diese ICs bieten mehr Designflexibilität als diskrete Implementierungen, wodurch die Anzahl der Komponenten um 40 % oder höher reduziert wird. Die LinkSwitch-TNZ ICs verfügen über einen Sanftanlauf, einen automatischen Neustart, einen Ausgangs-Überspannungsschutz (Output Overvoltage Protection, OVP), einen Leitungseingangs-Überspannungsschutz (Line input over voltage protection, OVL) und einen Hysterese-Übertemperaturschutz (Hysteretic Over Temperature Protection, OTP). Diese ICs enthalten einen 725-V-Leistungs-MOSFET, einen Oszillator, eine Hochspannungs-Schaltstromquelle, einen Frequenz-Jitter, eine thermische Abschaltung mit Hysterese und eine Eingangs-/Ausgangs-Überspannungsschutz-Schaltung. Die LinkSwitch-TNZ ICs verbrauchen einen Strom von 100 μA im Standby-Modus, wodurch Stromversorgungsdesigns zur Erfüllung der Nulllast- und Standby-Regelungen weltweit ermöglicht werden. Diese ICs werden in Applikationen, wie z. B. Haus- und Gebäude-Automatisierung, Dimmer, Schalter und Sensoren mit/ohne Neutralleiter, Haushaltsgeräte und IoT-/Industriesteuerungen, verwendet.Merkmale
- Verlustfreie Zero-Cross-Signalerzeugung
- Unterstützt Aufwärts-, Buck-Boost- und Flyback-Topologien
- Ermöglicht eine Regelung von ±3 % über Leitung und Last
- 66 kHz Betrieb mit genauer Strombegrenzung
- Ein Frequenzjitter reduziert die EMI-Filter-Komplexität
- Ein Sanftanlauf begrenzt die Belastung der Systemkomponenten beim Einschalten
- Automatischer Neustart bei Kurzschlüssen und offenen Regelkreisfehlern
- Ausgangs-Überspannungsschutz (OVP)
- Leitungseingangs-Überspannungsschutz (OVL)
- Hysterese-Übertemperaturschutz (OTP)
- Ein-/Aus-Steuerung bietet einen konstanten Wirkungsgrad über einen großen Lastbereich
Technische Daten
- Aux Stromversorgung:
- Leistung:
- 575 mA Abwärts
- 12 W Flyback
- <20 mW Leerlaufleistung
- <150 µA Kriechverlust reduziert Flimmern in Beleuchtungsapplikationen
- Leistung:
- MOSFET mit 725 V Nennspannung für hervorragenden Überspannungsschutz
- <100 µA IC-Standby-Versorgungsstrom
- <30 mW Leerlaufleistung mit externer Vorspannung
Applikationen
- Haus- und Gebäudeautomatisierung
- Dimmer
- Schalter und Sensoren mit und ohne Neutralleiter
- Haushaltsgeräte
- IoT und Industriesteuerungen
Funktionales Blockdiagramm
Typisches Applikationsdiagramm
Leerlaufleistung
Veröffentlichungsdatum: 2021-06-23
| Aktualisiert: 2023-05-24
