Texas Instruments LM3645 LED-Treiber IC
Der Texas Instruments LM3645 LED-Treiber-IC ist ein synchroner Boost-Quad-LED-Blitztreiber mit einer High-Side-Stromquelle von 2 A. Dieser LED-Treiber bietet ein hohes Maß an Einstellbarkeit bei einer geringen Größe. Der LM3645 Treiber verfügt über einen Konstantfrequenz-Synchronstrom-PWM-Aufwärtswandler von 2 MHz oder 4 MHz. Dieser LED-Treiber verfügt über vier High-Side-Stromquellen, um den LED-Strom über den Eingangsspannungsbereich von 2,3 V bis 5,5 V zu regeln. Zu den Funktionen gehören zwei Hardware-Blitz-Pins und ein Hardware-Torch- oder Tx-Interrupt-Pin (STR1, STR2 und TORCH/TX) sowie zwei NTC-Thermistorüberwachungen. Der LM3645 IC ist ideal für Kameratelefone mit weißem LED-Blitz, digitale Fotokameras, Barcode-Scanner und Handheld-Datenterminals.Die Funktionen des LED-Treibers der Baureihe LM3645 werden über eine I2C-kompatible Schnittstelle gesteuert. Dieser LED-Treiber verfügt über zwei Schaltfrequenzoptionen, einen Überspannungsschutz (OVP) und eine einstellbare Strombegrenzung. Dieses Bauteil wird bei einer Umgebungstemperatur von -40 °C bis +85 °C betrieben.
Merkmale
- Vier unabhängige LED-Stromquellen programmierbar
- Präziser und programmierbarer LED-Strombereich von 0,525 mA bis 2 A
- Optimierter Flash-LED-Strom bei niedrigem Batteriestand (IVFM)
- Wirkungsgrad von >85 % im Taschenlampenmodus (bei 100 mA) und im Blitzmodus (bei 1 A bis 2 A)
- LED-Betrieb mit geerdeter Kathode für verbessertes Wärmemanagement
- Doppelte Hardware-Strobe-Freigabe (STR1 und STR2)
- Synchronisationseingang für HF-Leistungsverstärker-Pulsereignisse (TORCH/TX)
- Hardware-Taschenlampe aktivieren (TORCH/Tx)
- Doppelte NTC-Fernüberwachung (TEMP1 und TEMP2)
- Modus mit fester Ausgangsspannung
- Die I 1 MHz 2C-kompatible Schnittstelle hat die I2C-Adresse = 0x65
Applikationen
- Weißer LED-Blitz des Kamera-Handys
- Digitalkameras
- Strichcodescanner
- Handheld-Daten-Terminals
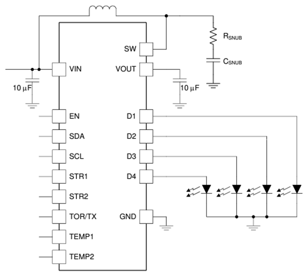
Applikations-Schaltung
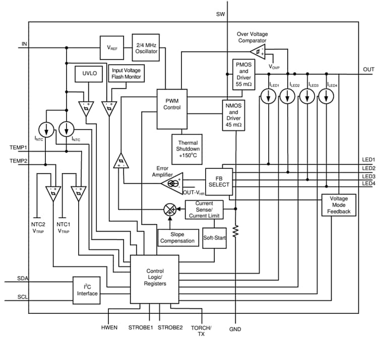
Blockdiagramm
Veröffentlichungsdatum: 2025-01-13
| Aktualisiert: 2025-04-01
