onsemi NCV84160 High-Side-MOSFET-Treiber mit Eigenschutz

Der onsemi NCV84160 High-Side-MOSFET-Treiber mit Eigenschutz ist ein Einkanal-Treiber, der zum Schalten von Lasten, wie z. B. Magnete, Glühbirnen und Betätiger verwendet werden kann. Dieser MOSFET-Treiber verfügt über eine Ausgangskurzschluss-zu-VD -Erkennung, eine offene Lasterkennung im Aus-Zustand, eine integrierte Klemme für induktive Schaltung und eine Strommessdeaktivierung. Der NCV84160 MOSFET-Treiber enthält einen CMOS-kompatiblen Steuereingang (3 V/5 V). Dieser MOSFET-Treiber wird in einem Temperaturbereich von -40 °C bis +150 °C und einem Spannungsbereich von 4,5 V bis 28 V betrieben. Der NCV84160 MOSFET-Treiber ist AEC-Q100-qualifiziert.

Der NCV84160 MOSFET-Treiber enthält erweiterte Schutzfunktionen, wie z. B. eine aktive Überspannungsklemme, ein aktives Einschaltstrommanagement und eine Übertemperaturabschaltung mit automatischem Neustart. Dieser MOSFET-Treiber wird in der Automotive-Industrie verwendet und ersetzt elektromechanische Relais und diskrete Schaltungen.

Merkmale

  • CMOS-kompatibler Steuereingang (3 V/5 V)
  • Kurzschluss-Sicherung mit Einschaltstrommanagement
  • Proportionale Laststrommessung
  • Niedriger Standby-Strom
  • Niedriger Strommessableitstrom
  • Strommessdeaktivierung
  • Offene Lasterkennung im ausgeschalteten Zustand
  • Ausgangskurzschluss zu VD -Erkennung
  • Thermische Abschaltung mit automatischem Neustart
  • Unterspannungsabschaltung
  • Verlust der Erdung und Verlust des VD-Schutzes
  • ESD-Schutz
  • Batterie-Verpolungsschutz
  • AEC-Q100-qualifiziert

Applikationen

  • Widerstandsfähige, induktive und kapazitive Schalterlasten
  • Ersetzt elektromechanische Relais und diskrete Schaltungen
  • Industrieapplikationen und Fahrzeuganwendungen

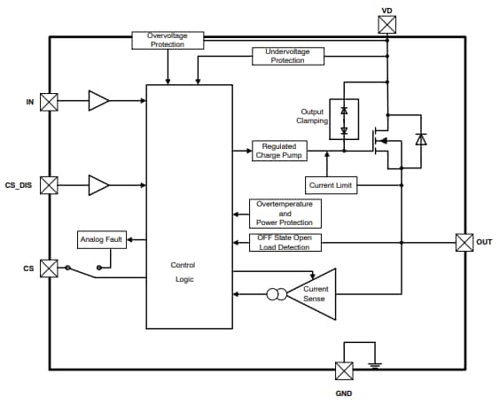
Blockdiagramm

Blockdiagramm - onsemi NCV84160 High-Side-MOSFET-Treiber mit Eigenschutz

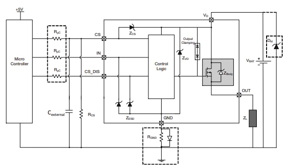
Applikations-Schaltplan-Diagramm

Applikations-Schaltungsdiagramm - onsemi NCV84160 High-Side-MOSFET-Treiber mit Eigenschutz
Veröffentlichungsdatum: 2024-12-09 | Aktualisiert: 2024-12-27