onsemi NCV84090 High-Side-Treiber

Der onsemi   NCV84090 High-Side-Treiber ist ein vollständig geschützter einkanaliger High-Side-Treiber, der eine Vielzahl von Lasten schalten kann. Zu diesen Lasten gehören Glühbirnen, Solenoide und andere Aktuatoren. Das Bauteil verfügt über fortschrittliche Schutzfunktionen wie aktives Einschaltstrom-Management, Übertemperaturabschaltung mit automatischem Neustart und eine aktive Überspannungsklemme.

Merkmale

  • Einschaltstrom-Management
  • Optimierte RSC-Leistung
  • Übertemperaturschutz
  • Höhere Zuverlässigkeit und Schadensvermeidung
  • Überspannungsschutz
  • Schutz gegen Hochspannungsereignisse, wie z. B. Lastabwurf oder ungeklemmtes induktives Schalten.
  • Überstromschutz
  • Begrenzt den Strom unter Kurzschlussbedingungen
  • Analoge Strommessung
  • Präzise analoge Ausgangsstromüberwachung
  • Diagnosefunktionen
  • Kurzschluss gegen VD, Kurzschluss gegen GND, AUS-Zustand offene Last

Applikationen

  • Automotive
  • Industriell

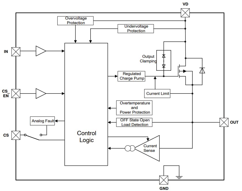
Blockdiagramm

onsemi NCV84090 High-Side-Treiber
Veröffentlichungsdatum: 2022-05-16 | Aktualisiert: 2022-12-08